封面新闻记者
重庆某高校校园外卖配送疑似遭某平台垄断?
近日,西南大学推出了一项新的校园外卖管理措施,在原有配送体系基础上引入了统一的校园外卖配送平台——“校生活”平台,并设置了统一的外卖取餐点和外卖柜进行管理。
然而,不少学生担心该平台合作商家有限,无法购买校外外卖或校外外卖无法配送至校内等。学生们的担忧进一步引发全网关注、讨论,并持续发酵。
8月26日下午,西南大学对此做出回应称,“目前,学校外卖配送秩序正常”,“校生活”平台所属公司已与相关外卖配送团队达成合作协议。
外卖配送被垄断?西南大学陷“配送风波”
新学期开学前夕,西南大学推出“外卖配送新规”,在原有配送体系基础上引入了统一的校园外卖配送平台——“校生活”平台,并设置了统一的外卖取餐点和外卖柜进行管理,“所有校外外卖不得直接进入校园,须先送至校门口集中点,由‘校生活’平台完成二次分拣、末端配送”。

西南大学“校生活”平台小程序。
8月中旬,陆续有西南大学学生在社交平台发布信息,称“校生活”平台入驻商家数量少、三方平台外卖无法直接配送至宿舍,担心外卖配送收费、选择受限等情况发生,并在“西大校生活”社交账号上进行留言评论。

“西大校生活”社交平台账号回复网友疑问截图。
“西大校生活”社交账号,回复同学担心的配送费用问题,称“不收费,完全不收费”。
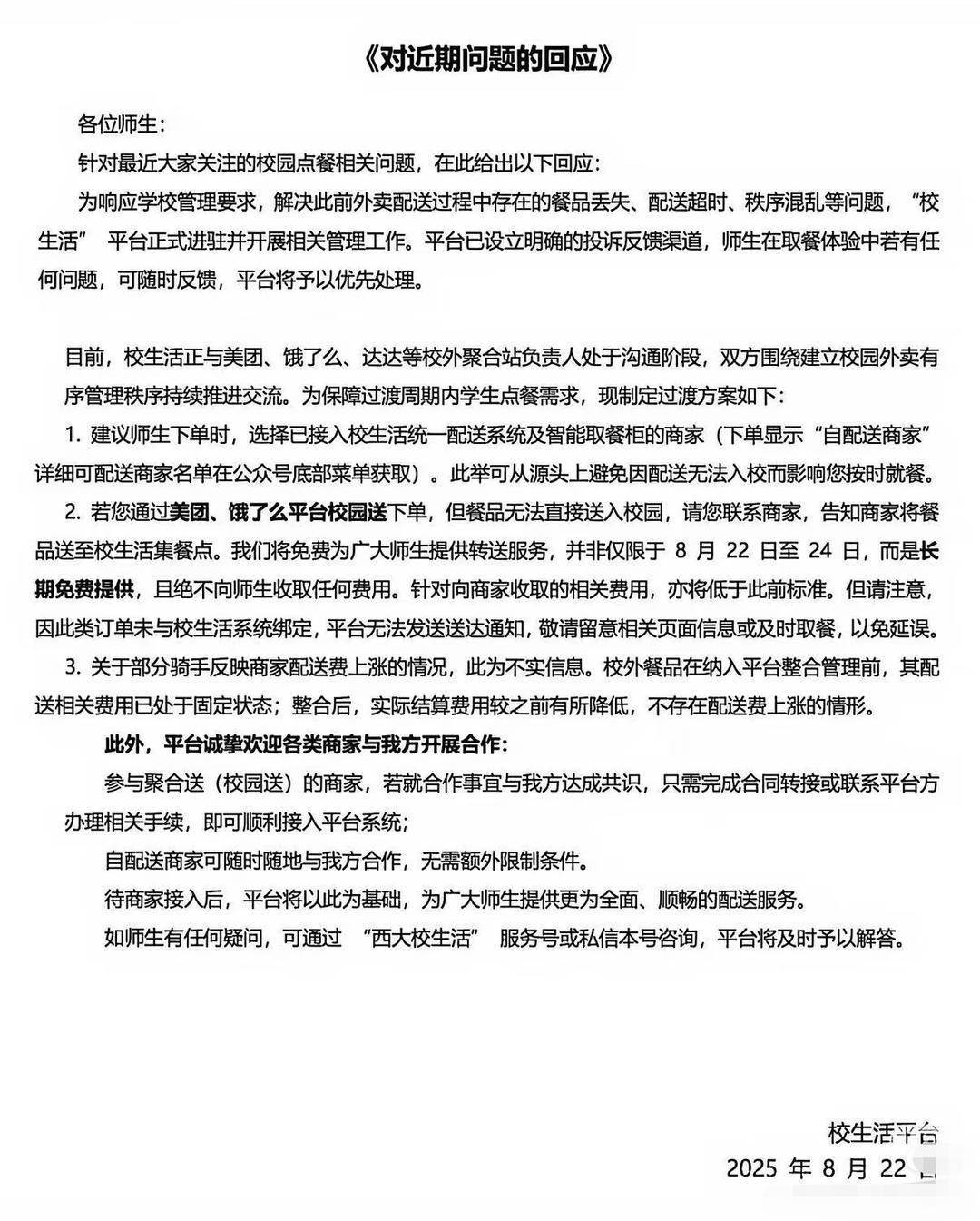
8月21日、22日,“校生活”平台就近期学生、网友关心的外卖配送问题先后发布“外卖配送温馨提示”、“问题回应”。

8月21日,“校生活”平台发布“校园外卖配送的温馨提示”。

8月22日,“校生活”平台回应近期问题。
据悉,“校生活”平台已于2025年8月22日开始试运行,即自8月22日起,西南大学北碚校区校外外卖、校内外卖在校园内的配送、管理,均统一由“西大校园生活”团队负责。
这也就意味着,需由三方平台提供配送服务的校外外卖,无法直接配送到用户手中。这一规定在学生中引发不满,因为初期该平台合作商家数量少,无法满足学生多样化的外卖需求。
基于此,两则公告中均写道,“平台正在与美团、饿了么、达达等校外聚合站点配送方进行协商沟通。”并称,将免费为师生提供三方外卖平台的转送服务。

8月25日,西南大学学生工作处发布“关于规范校园外卖配送管理的温馨提示”。
但是,“校生活”平台发布的两则公告并未打消学生和网友们的质疑。8月25日,西南大学学生工作处也发布了“关于规范校园外卖配送管理的温馨提示”,再次将上述情况进行了阐述。
学校官方首次公开回应:配送秩序恢复正常
随着社交平台网友的讨论持续发酵,8月26日晚,西南大学官方首次回应“配送垄断”。

西南大学官方首次公开回应“外卖垄断”。
“目前,学校外卖配送秩序正常。”西南大学外卖治理工作专班表示。“校生活”平台所属公司已与相关外卖配送团队达成合作协议,在确保原有点餐方式、优惠权益、支付金额等均不受影响的情况下,在配送服务中进一步规范服务标准、统一配送标识、畅通投诉渠道。
同时,该工作专班还称,选定“校生活”平台负责社会外卖平台和学校食堂外卖在校园的配送服务的原因,系为解决学校师生强烈反应的校园外卖乱放、错拿、丢失等问题。包括“校生活”平台所属的山东烟文网络科技有限公司在内,6个企业按程序参与了高校后勤集团的遴选,最终选定“校生活”平台。

山东烟文网络科技有限公司。
封面新闻记者与“校生活”平台取得联系,工作人员表示,“平台已与三方外卖平台达成协议,只要校外的外卖放置到了统一的,平台可为这些订单提供转送服务,不额外收取费用。”
至于“校生活”平台是否会接入校外商家,该工作人员解释说,“校生活”平台主业是校内食堂外卖配送,后期也不会接入校外的商家。
学生:“校生活”平台可免费转送三方平台外卖
西南大学所说的“外卖秩序正常”是否属实?封面新闻联系上一位已经返校的学生杨同学。
杨同学告诉记者,新规实施后,学生、周边商家的反馈让外卖配送确实出现了短暂的“混乱期”。据她介绍,24日上午,西南大学校外外卖配送中断,学生只能自行前往校门口拿取。但该“混乱期”在当日下午就结束了。
近两日,同学们在三方平台购买的校外外卖,均可以通过“校生活”平台转送到宿舍楼下的外卖放置点,“和之前几个学期在宿舍点外卖的体验、配送时间都是差不多的,也没有额外收取费用,只是取餐方式有些变化,但总体影响不大。”杨同学说。
杨同学住在的西南大学李园宿舍,在学校3号门和1号门之间,共有8栋宿舍楼。据她估算,李园宿舍每栋楼大约住有340个学生,整个李园宿舍有近3000个学生。
然而,李园宿舍只有一个外卖取餐点,放置的外卖柜仅可同时存放约480单外卖。
“目前返校的学生还不算多,可能到了正式开学后,学生点餐高峰期,这些外卖柜会不够用。”杨同学担忧地表示。
杨同学还说到,目前并不是所有外卖都会放进外卖柜,“今天我点的三方平台外卖也没有放到快递柜里面。如果开学过后遇到用餐高峰期,放置在外面的外卖很多的话,同学们拿取外卖的秩序可能还是会很混乱,学校关于外卖统一配送、管理的初衷根本无法达成。”
对于杨同学的担忧,“校生活”平台工作人员称,“由于系统问题,有些商家暂时不能投柜,我们会持续优化。”
此外,封面新闻还注意到,“校生活”平台所属的山东烟文网络科技有限公司曾在今年2月,因对60家入网餐饮服务提供者未有效履行审查义务,且对审核不到位的上述企业收取平台跑腿费6452.09元,被烟台市市场监管局行政处罚5万元。