出行注意!威海新增交通技术监控设备→
创始人
2025-12-24 11:00:17

威海市公安局交通管理支队

关于新增交通技术监控设备的公示

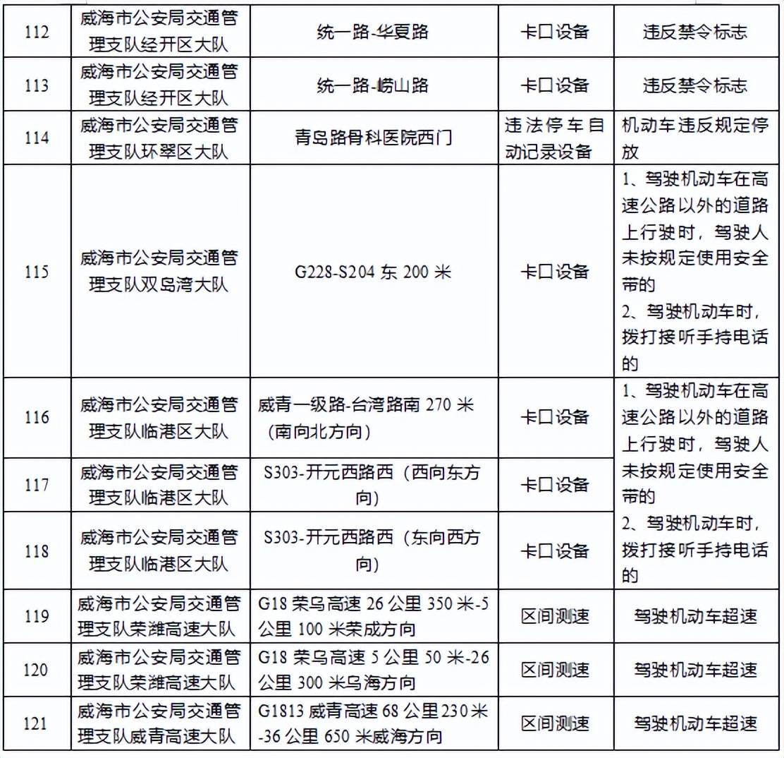
为保证道路交通安全,预防和减少交通事故的发生,根据《中华人民共和国道路交通安全法》及其实施条例等法律法规和相关技术规范的规定,依据《公安机关执法公开规定》,现将新增的121处交通技术监控设备予以公示,自12月30日起,将对有关交通违法行为进行依法管理,请广大交通参与者自觉遵守道路交通法律法规,共同维护良好的道路交通环境。

威海市公安局交通管理支队

2025年12月23日

新增交通技术监控设备公示表

来源:威海交警

⚠️
本网站信息内容及素材来源于网络采集或用户发布,如涉及侵权,请及时联系我们,发送链接至2697952338@QQ.COM,我们将第一时间进行核实与删除处理。

相关内容

热门资讯

实验室造价:如何从源头规避“隐... 在实验室规划初期,很多项目负责人都会精心准备一份看似周全的预算,涵盖主要设备、基础装修与基本家具。然...
合肥市家政服务协会第五届换届会... 2026年1月15日,合肥市家政服务协会第五届换届会员大会在合肥市人社局四楼会议室隆重召开,合肥市民...
大V带货“AI应用”基金日销1... 蓝鲸新闻1月16日讯(记者 陆鹏鹏)近日,一只“AI应用”基金突然在业内走红。有市场消息称,德邦基金...
宁波13元自助餐吃到饱,百元团... 餐饮赛道卷,几乎已经成了大家的共识。 这不,随着年关将至,年夜饭预定被提上日程。在各家推出的套餐中,...
shopee怎么给客户发优惠券 一、Shopee给客户发放优惠券的完整流程与技巧 优惠券是Shopee店铺提升销量、增强用户粘性的核...
钱大妈“折扣日清”模式揭秘:社... 在中国社区生鲜零售赛道,钱大妈凭借独特的商业模式和稳健的盈利表现,连续五年稳居行业GMV榜首。1月1...
市场驱动力将切换至“盈利修复”... 1月16日午盘,截至13点40分,自由现金流ETF(159201)涨跌持平,成分股亚翔集成涨停,潍柴...
皮海洲:公募基金进行现金分红是... 皮海洲 | 立方大家谈专栏作者 随着2025年的收官,2025年公募基金分红的数据也浮出水面。据有关...
自由现金流ETF基金(1592... 自由现金流ETF基金(159233)跟踪中证自由现金流指数,相较于传统红利与宽基指数,该指数更聚焦顺...