又到了月度/季度统计报表填报的关键时期,《工业企业财务状况》(B203表)作为国家统计局重点监测报表之一,不仅关系到企业自身数据的准确呈现,更直接影响区域工业经济运行分析。
为帮助大家高效、规范、无误地完成填报,统计培训网特别整理了这份B203表填报指南,建议转发收藏!

01
什么是B203表?
B203表全称为《工业企业财务状况》,是面向辖区内规模以上工业法人单位和规模以上个体经营户(年主营业务收入2000万元及以上),报送的重要财务类统计报表。通过该表,可全面反映企业在报告期内的资产、负债、损益、费用、用工等核心经营情况。

(表样)
02
2026年B203表有哪些变化?

03
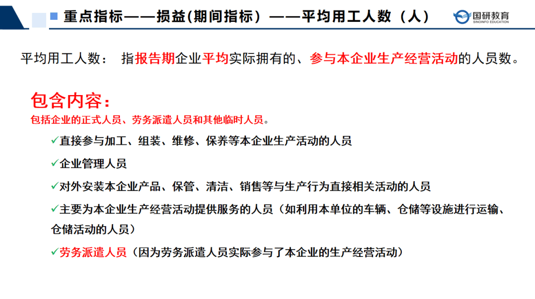
重点指标填报详解





















04
五大填报注意事项,务必牢记!
1.新增企业同期数别漏填,注意核实单位(千元),同期数监控表要注意格式问题
2.指标不要漏填错填
3.注意填报指标的极值
4.填报时注意符号问题(比如指标名称中出现 (损失以“-”号记) 的指标),注意四舍五入的问题
5.企业填写的审核说明要尽可能详细、准确、清晰
05
温馨提示
✅ 建议财务、统计、税务人员协同核对数据
✅ 提前3天完成填报,预留修改时间
✅ 遇到系统问题及时联系属地统计局
数据无小事,填报即责任!
一份准确、及时的B203表,不仅是企业合规经营的体现,更是支撑国家宏观决策的重要基石。