近日,文化和旅游部部分直属事业单位中国艺术研究院、国家话剧院、中央民族乐团、中国国家画院,公开招聘工作人员,报名时间为自公告发布之日起至2026年3月25日。
一、用人单位基本情况
本批次公开招聘的单位共4家,分别为:中国艺术研究院、国家话剧院、中央民族乐团、中国国家画院,均为文化和旅游部直属事业单位,单位基本情况请参见文化和旅游部网站(https://www.mct.gov.cn/gywhb/jgsz/zsdw_jgsz/)或各单位官方网站。
二、招聘岗位及条件
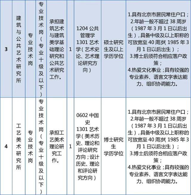
岗位学历要求为应聘人员已获得的最高学历,岗位专业要求为最高学历对应专业。招聘岗位专业参考目录为教育部《普通高等学校本科专业目录(2020年版)》《研究生教育学科专业目录(2022年)》。所学学科专业不在选定的参考目录中,但与岗位所要求的学科专业类同的应聘人员,可以主动联系用人单位确认是否符合岗位要求。


















*温馨提示:《中央民族乐团公开招聘人员报名登记表》《中国国家画院公开招聘人员报名登记表》《诚信承诺书》可到中华人民共和国人力资源和社会保障部官网首页-服务之窗-招聘招录下载。
三、应聘人员基本资格条件
(一)具有中华人民共和国国籍,遵守宪法和法律。
(二)政治立场坚定,拥护中国共产党的领导和中国特色社会主义制度,拥护祖国统一,深刻领悟“两个确立”的决定性意义,增强“四个意识”,坚定“四个自信”,做到“两个维护”,在思想上政治上行动上同以习近平同志为核心的党中央保持高度一致。
(三)具有良好的品行,有较强的事业心和责任感。
(四)热爱文化和旅游事业。
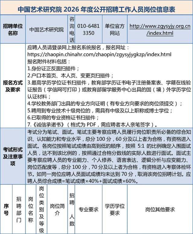
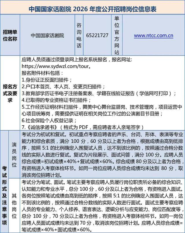
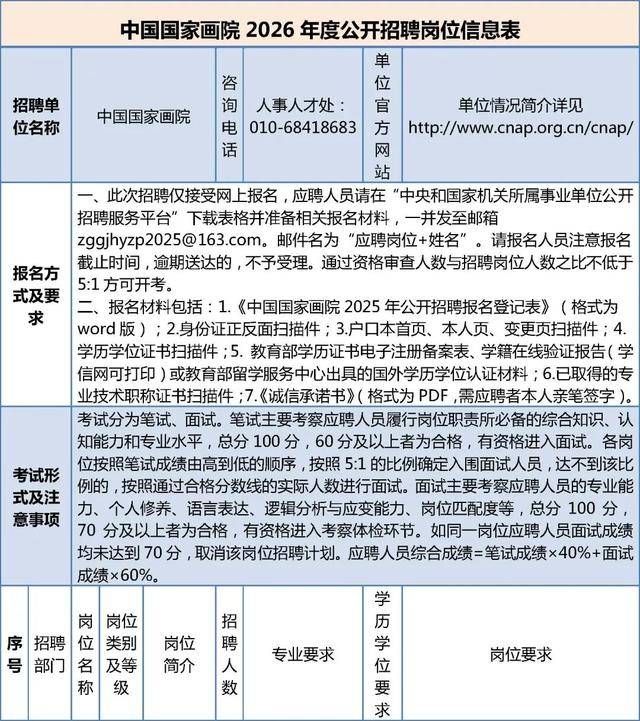
(五)符合招聘岗位所需的学历学位、专业要求和其他条件,详见《文化和旅游部2026年度公开招聘社会人员岗位信息表(一)》(以下简称《岗位信息表(一)》)。
(六)具有正常履行职责的身体条件和心理素质。
(七)有下列情形之一者,不得报考:因犯罪受过刑事处罚的;被开除中国共产党党籍的;被开除公职的;被依法列为失信联合惩戒对象的;正在接受纪律审查的或涉嫌违法犯罪正在接受调查的;以往在公务员考录、事业单位公开招聘中被认定有舞弊行为还在禁考期的;法律法规规定不得聘用为事业单位工作人员其他情形的。
四、招聘程序及要求
(一)报名
自公告发布之日起至2026年3月25日,应聘人员按照《岗位信息表(一)》中所列方式,按用人单位要求报名。如应聘人员所填信息虚假,或未按要求填报者,资格审查将不予通过。每名应聘人员限报1个岗位,一人报考多个岗位的,视为无效。
(二)资格审查
用人单位根据本公告规定的资格条件和本单位招聘岗位要求,对应聘人员进行资格审查,根据工作需要用人单位可要求应聘人员补充有关材料。通过资格审查者,进入笔试(或初试或一试)。用人单位将以邮件或电话或手机短信等方式告知应聘人员资格审查结果。
同一岗位通过资格审查人数与该岗位计划招聘人数比例达到5:1方可开考,达不到该比例的,由用人单位领导班子集体研究决定是否按照通过资格审查实际人数开考,或减少、取消相应岗位招聘计划。
(三)考试
考试由用人单位自行组织开展,应聘人员须仔细阅读《岗位信息表(一)》中用人单位考试要求及注意事项,考试具体安排由用人单位另行通知。
(四)考察和体检
考察和体检工作由用人单位组织实施。体检标准原则上参照国家公务员体检标准执行。面试(或复试)结束后,根据各岗位应聘人员的综合成绩由高到低的顺序,按照岗位招聘人数1:1的比例确定考察和体检人选。
考察将采取实地走访、个别谈话、审核人事档案(学籍档案)、查询社会信用记录、同考察人面谈等方法,全面了解考察人选的政治素质、道德品质、能力素质、心理素质、学习和工作表现、遵纪守法、廉洁自律,与招聘岗位的匹配度和是否需要回避等方面情况。
因应聘人员主动放弃、考察或体检不合格的,取消聘用资格。用人单位根据实际情况研究决定是否递补,或减少、取消相关岗位招聘计划。
(五)确定拟聘人员及公示
根据考试、考察和体检结果,经用人单位领导班子集体研究确定拟聘人员,在中央和国家机关所属事业单位公开招聘服务平台公示5个工作日。
(六)聘用
公示期满无异议的,按规定办理聘用手续,签订聘用合同。公开招聘工作人员按规定实行试用期制度,试用期包括在聘用合同期限内。试用期满合格的,予以正式聘用;试用期期间或期满不合格的,取消聘用。福利待遇按国家及用人单位有关规定执行。
五、纪律要求及注意事项
(一)根据《事业单位人事管理回避规定》,应聘人员不得报考聘用后构成回避关系的岗位。应聘人员在文化和旅游部及其所属单位有近亲属关系和主要社会关系的,应主动报告。
(二)应聘人员提交的报名材料及信息应当真实、准确、完整,并在报名时签署诚信承诺书,公开招聘过程中不得托人说情、打招呼。对于伪造、涂改证件、证明等报名材料,或者以其他不正当手段获取应聘资格的,在考试体检考察过程中作弊的,或者有其他违反公开招聘纪律行为的,将按照《事业单位公开招聘违纪违规行为处理规定》进行处理。
(三)资格审查贯穿招聘工作全过程,在招聘各环节发现应聘人员不符合应聘资格条件的,用人单位均可取消其应聘资格或聘用资格。
(四)应聘人员应确保联系方式准确无误,保持畅通,因通讯不畅造成无法联系到本人的,责任自负。
(五)应聘人员如主动放弃考察、体检资格或入职资格,须提交书面说明。
(六)用人单位根据工作需要可组织心理测评,心理测评结果不计入综合成绩,具体安排以用人单位通知为准。
(七)考试各环节中,如遇末位同分情况,同分人员一并进入下一环节。
(八)本次考试不指定辅导用书,不举办也不委托任何机构举办辅导培训班。
来源:首都教育