
最近,鞠婧祎与丝芭传媒解约闹僵了,丝芭传媒拿出一份声明指出鞠婧祎多年来有1.39亿收入的争议,鞠婧祎的律师和前助理都炮轰丝芭传媒,双方各执一词撕破脸,引发热议。

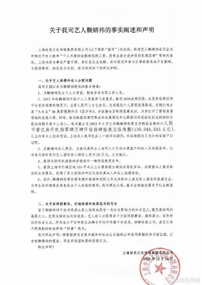
丝芭传媒发出文章,声称2013-2024年共支付鞠婧祎税前1.39亿元(含签约后11年的结算总额),并提供签收凭证。
文章强调配套福利包括:每月固定25万工资:为满足鞠婧祎在上海落户纳税条件,2017年起他们按月支付且从未拖欠;
长期提供鞠婧祎在上海外滩155㎡江景公寓,后来该公寓升级为更大市区住房,奔驰房车配专职司机;
额外报销方面,丝芭承担其个人及朋友的非工作开支如旅游、日常消费。

文章声称2017年全额出资1.6亿制作《芸汐传》定制剧,承担无平台保障的影视风险!

鞠婧祎方面反驳1.39亿是含运营成本的税前结算款,非艺人净收入。
行业头部艺人分成约15%-20%,而鞠婧祎贡献公司年营收超35%,可以查2018年财报数据。
她在11年税后所得或不足8000万,年均税后仅约700万,远低于同期顶流女星!

至于所谓1.6亿《芸汐传》制作费,业内估算实际成本约6000万,且该项目是粉丝打赏里面2000万换取的奖励资源,非公司单方面的投入。

鞠婧祎的前助理炮轰,“那些报销你不都扣她本人的钱吗 若要人不知 除非己莫为”,爆料称报销费用实为从鞠婧祎收入中扣除,奔驰房车、公寓仅为使用权!

丝芭传媒曾声称2018年签署补充协议将合约延至2033年,并出示单方委托鉴定报告称签名真实。

鞠婧祎工作室则提交法院两次司法鉴定结果:均无法判断签名真实性,质疑丝芭鉴定机构资质及结论合法性。
鞠婧祎主张原合约2024年6月6日到期,且从未同意续约。
2024年6月丝芭主动洽商续约的行为,反证无有效续约协议存在。
2024年7月鞠婧祎已起诉丝芭违约,要求支付未结算分成。

粉丝及行业观察者指出,1.39亿远超常人收入,艺人属高薪群体,而且鞠婧祎的创造价值与分成严重失衡,对比头部网红李佳琦年入25亿,鞠婧祎1.39亿收入实为“廉价”。

丝芭传媒公开收入细节,被业内解读为利用“208万”标签煽动大家对鞠婧祎的仇富情绪,弱化伪造签名、双重合同截留收入等指控。
鞠婧祎诉丝芭“拖欠分成、违约侵权”案待审,丝芭称将陆续公布“揭穿谎言”证据,但没有回应司法鉴定败诉问题。

丝芭传媒和鞠婧祎解约闹出的争议,折射出经纪合约透明度缺失及分成机制不公,头部艺人也难逃严重的压榨!
解约后,鞠婧祎资源明显提升,她获得高端奢侈品的代言、S+影视剧的片约,从侧面印证原合约限制了她在商业价值的释放。