瑞财经 吴文婷知名演员、歌手鞠婧祎与经纪公司丝芭传媒的合约纠纷愈演愈烈,引发关注。
12月18日,丝芭传媒发布“致艺人鞠婧祎的最后告知”,称鞠婧祎及其工作室多次罔顾事实、编造谎言,利用个人影响力蒙蔽,误导粉丝和社会公众,并在行业内和网络平台传播关于丝芭传媒的诸多不实信息,多方抹黑公司,刻意引导不明真相的粉丝,甚至私下利用网络水军等非法手段进行“网暴”。

丝芭传媒表示,公司将以长期以来所掌握的大量事实和鞠婧祎种种劣迹为依据,将就鞠婧祎及其关联人涂某某等涉嫌严重经济犯罪的行为,择日向国家相关监管机构,媒体和社会公众进行全网公开实名举报。随后,丝芭传媒晒出相关报警回执单。

而早前12月15日,鞠婧祎方发布声明,称与丝芭传媒的经纪合约已于2024年6月终止,同时指控丝芭传媒伪造艺人签名及授权。

12月16日,丝芭传媒晒笔迹鉴定报告否认伪造艺人签名及授权,并称此前的补充合约签至2033年。
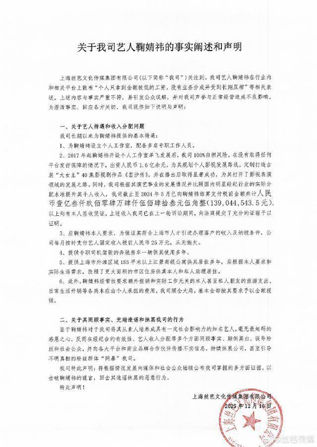
紧接着,丝芭传媒回应了鞠婧祎待遇和收入分配问题,称曾出资人民币1.6亿余元,为鞠婧祎单飞发展后规划影视发展路线,截至2024年5月,已向鞠婧祎结算支付税前金额共计约1.39亿元,均有本人签收凭证,并按月支付固定收入25万元(税前),还提供专职司机、房车供其使用多年,提供上海高级公寓供其居住。

公开资料显示,上海丝芭文化传媒集团有限公司成立于2010年5月,总部位于上海,致力于深耕互联网和社交传媒时代的中国新生代偶像文化和粉丝经济产业。
公司拥有文化经纪许可证、商业演出许可证、影视节目制作许可证等法定的艺人经纪和管理、商业演出经营和管理方面的全套经营资质。
鞠婧祎,1994年6月18日出生于四川省遂宁市,中国内地影视女演员、流行乐歌手。2013年11月2日,鞠婧祎凭借SNH48《剧场女神》团体公演正式出道。2017年,鞠婧祎成为了SNH48首位总选举连霸成员,并晋升SNH48明星殿堂,她也正式开始单飞发展。