→ 点击右上角“...” → “ ★ ”,精彩内容不错过>>>
▼
2025年12月31日
泉州金融监管分局行
对三家银行开出政处罚单
01
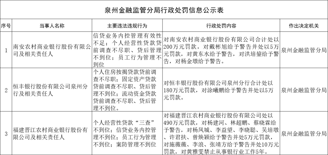
福建晋江农村商业银行股份有限公司被开490万元罚单,一人被禁止从业5年
个人经营性贷款“三查”不到位;信贷业务内控管理不到位;员工行为管理不到位;案防管理不到位。
12月31日,泉州金融监管分局对福建晋江农村商业银行股份有限公司处以490万元罚款,对杨建河、林超鹏、蔡晓霖给予警告,对杨凤城、李益望、李晓聪、吴培墩、许君扶、曾焕颖给予警告并处5万元罚款,对施薇薇、李浪、张靖方给予警告并处10万元罚款,对黄雅雯禁止从事银行业工作5年。
02
南安农村商业银行股份有限公司被处罚款200万元,有关人员被警告罚款
信贷业务内控管理有效性不足;个人经营性贷款贷前调查不尽职、贷后管理不到位;员工行为管理不到位。
12月31日,泉州金融监管分局对南安农村商业银行股份有限公司合计处以200万元罚款,对戴彬旭给予警告并处以5万元罚款,对黄东水给予警告,对洪培鋆给予警告,对杨金墩给予警告。
03
恒丰银行股份有限公司泉州分行被处罚款180万元,有关人员被警告罚款
个人住房按揭贷款贷前调查不尽职;固定资产贷款贷前调查不尽职、贷后管理不到位;流动资金贷款贷前调查不尽职、贷后管理不到位。
12月31日,泉州金融监管分局对恒丰银行股份有限公司泉州分行合计处以180万元罚款,对涂曦鹏给予警告并处以5万元罚款。


(资料图,与本文无关)