超市现场制售食品已成为零售业重要增长引擎,全国市场规模达 1000 亿元,在部分代表性企业中销售占比高达 10%-20%,且成为门店调改与新店开业标配。其发展历经 “餐桌补充” 到 “体验核心” 的演进,2014 年家家悦中央厨房建成、2016-2017 年新零售门店兴起、2024 年胖东来调改步步高后,行业普遍强化该业务,背后受消费便捷化与体验化需求、供应链成熟及传统超市差异化竞争诉求驱动。
市场格局呈现多层分化:高线城市聚焦高毛利爆品与线上线下一体化;省会及重点城市为 “主战场”,以五感营销联动多品类销售;下沉市场则以精简品类补充家庭餐桌。运营模式多元,战略定位需平衡引流与盈利,经营模式涵盖自营、联营及深度联营,中央厨房成为大型连锁标配,场景融合呈现 “零售餐饮化” 与 “餐饮零售化” 两大方向,且依赖全链条体系化支撑。
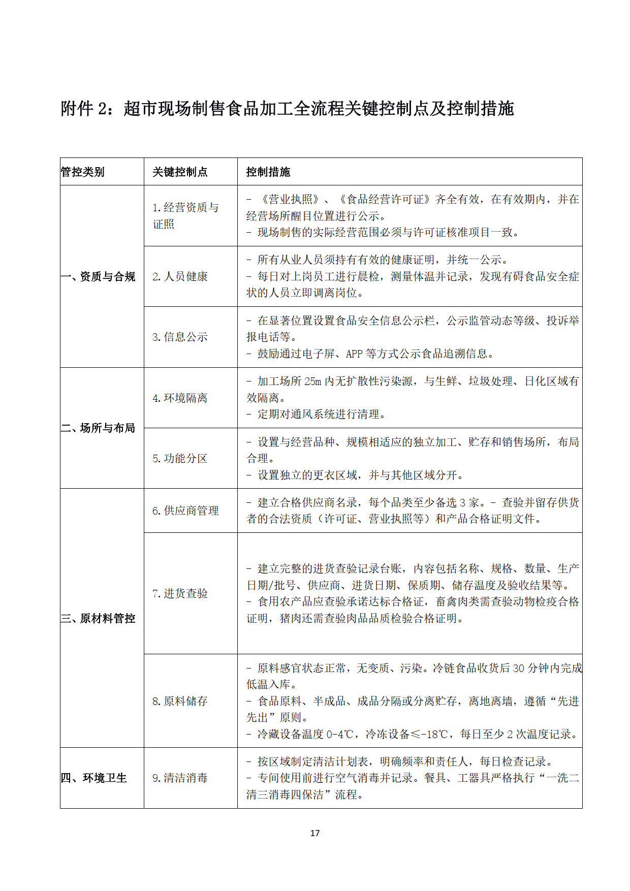
行业面临多重挑战:供应链与人工成本高、损耗大,效率与个性化平衡难,专业人才短缺,食品安全管控风险突出,同时存在分类标准不统一、运营效率待提升等共性问题。对此,报告提出可持续发展路径:建立统一行业分类与统计标准;通过标准化与数字化提升运营效率,优化场地与设备配置;构建全链条食品安全保障体系;整合供应链,创新损耗控制模式;加强人才队伍建设。
国内外企业实践各具特色,国内信誉楼、家家悦等企业通过深度联营、中央厨房赋能、场景化布局等取得成效;日本 “中食” 市场持续增长,超市与便利店竞争激烈,欧美超市则向 “美食目的地” 转型,提供全场景餐饮解决方案。
未来,行业将呈现头部聚焦区域深耕、市场分化加剧的态势,需警惕同质化与增长乏力风险。生态供应链构建、线上营销补短板、特许加盟与资本融合将成为关键发展方向,推动行业向高质量发展转型,实现供需适配。





















免责声明:我们尊重知识产权、数据隐私,只做内容的收集、整理及分享,报告内容来源于网络,报告版权归原撰写发布机构所有,通过公开合法渠道获得,如涉及侵权,请及时联系我们删除,如对报告内容存疑,请与撰写、发布机构联系