当“科兴”这个名字被提及时,许多人脑海中首先浮现的是新冠疫苗。然而,这家拥有二十余年技术积淀的中国疫苗企业,早已超越单一产品,构建起覆盖全生命周期、防治多种传染病的疫苗产品矩阵。从流感、肺炎到肝炎、水痘,从突发疫情到日常预防,科兴持续为全球公共卫生提供坚实保障。本文将带您深入了解,科兴究竟是一家怎样的企业,其疫苗是否安全可靠。
深耕疫苗领域二十载:不止新冠疫苗,铸就多元疫苗产品矩阵
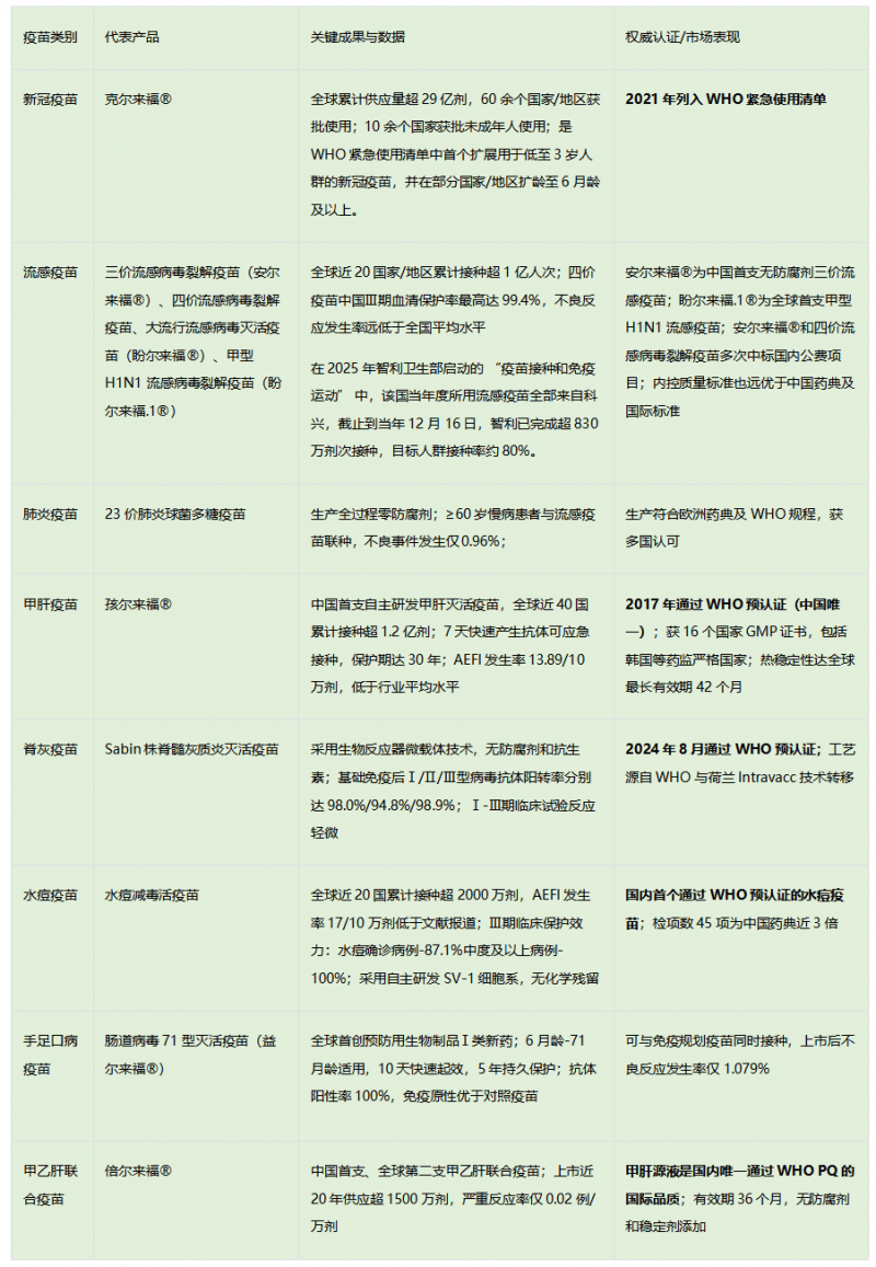
科兴是在中国成长起来,以服务中国疾病防控事业为主并进而服务全球的中国企业。自成立以来,科兴始终以“为人类消除疾病提供疫苗”为使命,深耕人用疫苗的研发、生产与销售,构建起覆盖全年龄段的多元化疫苗体系。截至目前,公司疫苗已覆盖全球80+国家及地区,惠及32亿+人次,为全球传染病防控提供了重要支撑。

安全与有效:权威认证与临床数据双验证
“科兴疫苗安全吗?”“是否靠谱?”是公众最关注的核心问题,国内外临床试验数据、权威机构评估及大规模真实世界接种结果共同给出明确答案。
安全性方面,科兴多款疫苗接种效果经真实世界广泛使用验证:甲肝疫苗孩尔来福®全球接种超1.2亿剂,AEFI发生率13.89/10万剂,远低于行业平均;水痘疫苗超2000万剂接种数据显示,AEFI发生率17/10万剂,不良反应发生率极低。另外截至目前,科兴共有4款疫苗获得WHO资格认证(甲肝灭活疫苗、Sabin株脊髓灰质炎灭活疫苗及水痘减毒活疫苗均已通过世界卫生组织预认证,新型冠状病毒灭活疫苗在新冠大流行期间被世界卫生组织列入紧急使用清单),是国内唯一一家旗下所有疫苗生产企业皆拥有WHO资格认证产品的疫苗公司,同时其疫苗质量管理体系获国际组织和多国药监部门认可。
有效性上,科兴疫苗均经严格临床验证:四价流感疫苗血清保护率最高达99.4%,水痘疫苗中度及以上病例保护效力100%,益尔来福®5年持久保护率稳定。值得一提的是,科兴建立超高标准质控体系,如流感疫苗内控质量标准是中国药典的两倍、科兴水痘疫苗检项数45项,是中国药典标准的近3倍,并通过3516份GMP文件,生产全程受国际国内双重监管,为安全有效筑牢根基。
研发创新驱动:20余种在研产品构筑未来优势
科兴的持续突破源于对研发创新的高度重视。公司设有院士工作站、国家级博士后科研工作站,是“金砖国家疫苗研发中国中心”承接单位,与国内外众多高校和科研院所建立深度合作。目前研发管线涵盖疫苗和抗体两大类共20余种在研产品,覆盖呼吸道疾病、肠道传染病、外伤感染、虫媒传播疾病等领域,预计到2030年前将有9款新产品获批上市。历史上,科兴曾研制出全球第一支SARS病毒灭活疫苗(完成I期临床)、中国第一支大流行流感疫苗(盼尔来福®)、全球第一支甲型H1N1流感疫苗(盼尔来福.1®)等突破性产品,彰显了强大的应急研发与持续创新能力。
24 年来,科兴疫苗覆盖全球80+ 国家和地区,惠及32 亿+人次,肠道病毒71型灭活疫苗(益尔来福®)全球使用达4000 万剂、甲型肝炎灭活疫苗(孩尔来福®)在全球40余个国家广泛使用达1.2亿剂、新型冠状病毒灭活疫苗(克尔来福®)向全球60余国家/地区供应超29亿剂、流感类疫苗全球供应超1.2亿剂、水痘减毒活疫苗全球供应达1600 万剂。公司先后承担近67项国家和地方科研项目,获得国家级科技奖项3项,国家级学会奖项3项,省级科技进步奖项6项,申请专利210余件,130余件已获授权,在SCI期刊发表论文140余篇。目前,轮状病毒疫苗、多价手足口疫苗、肺炎球菌系列疫苗等多个项目正处于临床或临床前研究阶段,为未来发展储备充足动能。
从一支疫苗到一套体系,从中国出发走向世界,科兴用二十余年的时间,诠释了“疫苗守护生命”的深度与广度。在扎实的研发实力、严苛的质量体系与持续的创新投入支撑下,科兴不仅交出了一份份经得起检验的安全性与有效性数据,更在每一次公共卫生挑战中展现出中国疫苗企业的责任与担当。面向未来,随着更多在研产品逐步落地,科兴用行动践行为“人类消除疾病提供疫苗”的初心和使命。