
广东省2025基础教育
特等奖教学成果情况
2025年12月1日,广东省教育厅发布了《关于2025年全省学校优秀教学成果奖(基础教育类)拟获奖成果名单的公示》,其中特等奖设有50项,为历届中名额最多的一次,也为目前公布的全国各省(市、区)中最多的一家,彰显了广东在“教育强省”建设中,冲击国家基础教育教学成果特等奖的气势和张力。
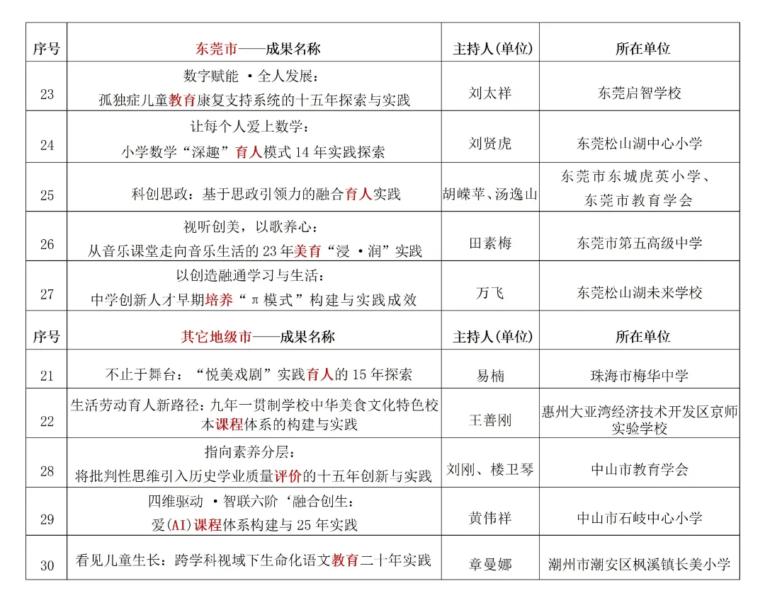
广东省2025基础教育教学成果特等奖获奖项目名单如下:



广东省2025基础教育
特等奖教学成果分析

(一)从成果所属的区域来看,“深圳”继续领先、“广州”底蕴深厚、“东莞”进步神速。地级市共获奖30项,其中:深圳市12项,广州市8项(如果把地处广州的省直属基础教育学校计算在内,则为14项),东莞市5项。特别值得称赞的是东莞市,由于重视了教学成果的培育,特等奖获从上一届的0项,增加到这一届的5项,名列全省第三。而除深圳、广州和东莞以外的其它地级市总共才有5项,反映了广东基础教育存在较大的不平衡性。省直属单位获奖20项,占全省的40%。其中,华南师范大学5项,华南师范大学附属中学2项、附属小学1项、附属幼儿园1项,体现了华南师大及其附属学校在华南地区基础教育领域的独特地位。
(二)从成果的关键词来看,聚焦“教育”主题和区域特色。粗略归类统计,特等奖教学成果以“教育”(包括:育人、培养、美育、共育)为主,共32项,占比约60%;“课程”、“教学”“学习”(包括:STEM、PBL、深度学习)为辅,各有7项;区域特色主题中:“大湾区”5项、“AI(人工智能)”有4项。
(三)从成果的价值观来看,普遍提炼出科学的价值观并用“迭词”和“简句”两种方式很好地表达出来,如:“叙事赋能.价值内生”、“为数智时代大国卓越工程师成长奠基”... ...
(四)从成果完成的主体来看,以单位完成的有3项,以主持人团队完成的有47项,这是全国各省(市、区)的共性,反映了各省(市、区)关于教学成果的奖励政策主要和个人相关。
广东省2025基础教育
特等奖教学成果启示

广东省2025年基础教育特等奖教学成果,反映了近年来广东基础教育改革的前沿探索与核心突破,为未来教育教学改革提供了明确的方向与可借鉴的路径。
(一)重构育人理念的系统:从“知识传授”到“素养培育”。特等奖成果普遍超越了单一教学方法或课程内容的改进,致力于对育人理念进行顶层设计与系统性重构。这启示未来的教育教学改革需更加注重教育哲学层面的思考,构建能够整合知识、思维、价值观与实践能力的完整育人框架。
(二)牵引评价体系改革:从“甄别选拔”到“诊断反馈”。特等奖成果建立了“数据—证据—依据”的闭环评价体系,将评价嵌入学习过程,实现精准诊断与发展性反馈,是过程性评价改革的典范。
(三)驱动教育数字化转型:从“辅助工具”到“生态重构”。特等奖成果深度融合AI、大数据等技术,不仅提升效率,更重构了教学关系与学习环境,是教育数字化转型的高级形态。
(四)确立成果培育标准:从“实践创新”到“理论建树”。特等奖成果经过长期、反复的实践验证与迭代优化(最长的达60年),并在理论与实践上取得较大突破,为教学成果的培育与评选树立了标杆。
广东省2025基础教育
特等奖教学成果案例
(一)广东省教研院集体完成的成果:《课堂里的中国:“三深”引领的湾区国家认同教育实践》

01方向性:锚定国家战略,构建国家认同育人新坐标。以国家教育数字化战略和“铸牢中华民族共同体意识”为根本遵循,明确将“国家认同”作为湾区基础教育课程育人的核心目标,体现了很强的方向性:
政策对接:紧密呼应《教育强国建设规划纲要(2024—2035年)》中“推进国家中小学智慧教育平台深度应用”与“加强爱国主义教育”的部署;
价值引领:突破传统思政教育的单向灌输模式,将国家认同从“认知层面”升维至“情感认同—行为自觉”的育人闭环;
区域定位:立足粤港澳大湾区“一国两制”实践前沿,以教育协同为纽带,回应“人心回归”与“文化认同”的深层需求。
02创新性:首创“三深”模型,重构“教研—课堂—评价”一体化路径。

03实践性:多校落地验证,形成可复制的课堂新样态。成果已在广州、珠海、东莞等地数十所中小学实现规模化应用,形成典型教学案例,在省内外产生了较大的影响。
(二)深圳市南湖小学高红妹团队研究成果:《同源.同心.同行:粤港澳姊妹校项目化铸魂育人的创新实践》

01方向性:成果以“同源·同心·同行”为核心理念,通过项目化合作来创新粤港澳姊妹学校的育人模式,最终构建一个国家观念、民族情感和教育理念共生的成长共同体。
02创新性:首创“134N”系统模型,重构协同育人范式,被教育部专项课题立项并纳入全国基础教育改革典型案例。

理念创新:提出“同源·同心·同行”核心理念。以“同源”(共同文化背景)、“同心”(共同教育理念)、“同行”(共同发展愿景)为核心,打造了超越传统交流的共生成长共同体;
模式创新:构建“1+3+4=N”项目化合作模型。研发了“1(项目)+3(三同)+4(四维)=N(全面)”的系统化模型,通过顶层设计确保合作的深度与可持续性;
机制创新:建立“四共”运行路径。提出“共建、共研、共享、共创”的“四共”路径,打破校际壁垒,实现资源、师资、课程的深度协同;
实践创新:形成可复制的推广经验。成果在深圳297所学校推广应用并通过专著、论文、全国性会议形成广泛辐射。
价值创新:聚焦学生综合素质与国家认同。研究不仅提升学业成绩,更通过168项学生获奖和专项比赛,有效增强国家观念和民族情感。
03实践性:
覆盖广度:从8所实验校扩展至297所粤港澳学校,惠及师生超12万人;
成果产出:累计生成实践成果397项,出版专著5部,承担国家级课题3项,学生获各类奖项2458项;
机制落地:建立“项目申报—过程督导—成果展示—区域推广”标准化流程,形成“南湖模式”;
社会影响:获人民网等53家媒体报道,被教育专家誉为“大湾区教育融合的标杆工程”。
(三)广州市花都区花东学校赖宣治团队完成的成果:《小绳子跳出大世界:乡村学校“以绳育人”15年探索》

01方向性:响应国家战略,重构乡村教育价值坐标。成果“以绳育人”实践,精准锚定国家“乡村振兴”“五育并举”“体育强国”三大战略导向,将一根跳绳升华为教育公平与文化自信的载体。通过公益跳绳课堂230余场、捐赠跳绳超5万根、培训基层教练5000名,实现优质体育资源向偏远地区辐射,破解乡村教育“缺师资、少器材、无平台”困局。成果成为全省基础教育改革的标杆案例,被纳入“活力教育”区域顶层设计,推动乡村学校从“边缘化”走向“特色化”发展。
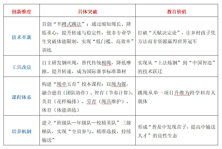
02创新性:技术+课程双轮驱动,开创教育方法论新范式。团队在工具、教法、课程三个层面实现系统性原创突破,构建了可复制、可推广的乡村教育创新模型。

03实践性:数据见证奇迹,育人成效辐射全国。成果以可量化、可感知的实践成果,重塑了社会对乡村教育的认知:
竞技成就:累计培养52名世界跳绳冠军,打破18项世界纪录,斩获奖牌超1000枚,其中金牌超400枚;
赛事影响:2025年世界跳绳锦标赛,花都跳绳队贡献11金4银3铜,占中国国家队总奖牌数近1/4;
社会辐射:花东镇举办千人跳绳村超赛,50个村居全员参与,形成“跳绳小镇”品牌;故事被改编为电影《点点星光》,荣获第33届金鸡奖最佳儿童片,成为国家级教育宣传片;开发90节公益线上课程,惠及全国超百万师生,实现“一根绳子,连接城乡”;
学生蜕变:内向学生变得自信,留守儿童找到归属,体育成绩转化为综合素养提升,家长评价:“孩子变了,有光了”。
(四)东莞市东城虎英小学、东莞市教育学会胡嵘苹、汤逸山团队完成的成果:《科创思政:基于思政引领力的融合育人实践》

胡嵘苹、汤逸山团队的“科创思政”成果,是用思政引领科技教育,把家国情怀、科学精神和时代担当无缝融入课堂,取得了很好的效果。
01方向性:以“思政引领力”锚定育人航向。成果回归到“为党育人、为国育才”的根本目标,构建了涵盖“政治认同、科学精神、社会责任、实践创新”的全方位体系,确保科技教育始终服务于人的全面发展和时代使命。
02创新性:思政与科技教育的系统重构。创新体现在机制、模式与载体的深度融合:
机制创新:首创“行走的思政课”研学模式,打破学科壁垒,让思政教育自然融入科学教育全过程。
模式创新:构建“体验-探究-担当”课堂新样态,通过“时光门”穿越、AI对话、作品路演等多元形式,实现“情知意行”合一。
载体创新:开发“科技力量大”等系列课程,以“国之重器”“科学家精神”为线索,将抽象价值观转化为可感知、可践行的学习任务。
03实践性:从理念到大规模落地的坚实足迹。成果的实践价值在于其广泛的影响力和可持续的推广性:
服务规模:课程体系在东莞市中小学全面推广,并辐射至全国多个省市,惠及师生数十万。
模式推广:通过“南方教研大讲堂”等平台展示交流,形成可复制的“科创思政”一体化实践范式。
荣誉认证:胡嵘苹获评2025年“全国最美教师”,其指导的课例获教育部基础教育教学成果典型经验。
(五)华南师范大学附属中学姚训琪团队完成的成果:《破界自华:指向科技拔尖创新人才早期培养的“自华课程体系构建与实践》

自我赋能:激发学生内在驱动力,引导其发现兴趣、确立志向,实现从“被动接受”到“主动探索”的转变;
自主成长:构建支持个性化发展的学习生态,强调自主学习能力、批判性思维与终身学习习惯的养成;
伟业深度绑定:培育“胸怀天下、担当有为”的家国情怀。
02创新性:首创“ZIHUA五维课程体系”,实现课程结构的系统性重构。成果体现为“ZIHUA五维课程体系”的提出与实践,这是国内基础教育领域少有的以学生主体性为核心、贯通“目标—内容—实施—评价”全链条的课程范式创新:

03实践性:成果落地广泛、成效显著,形成“可测量、可传播”的教育范式。该成果已实现从理念到实践的全链条转化,具备高度的可操作性与可验证性:
制度化实施:自2020年起全面纳入华附三校区(石牌、五山、知识城)课程体系,覆盖全体学生,重点在“丘成桐少年班”“拔尖创新人才实验班”中深化实施;
成效可量化:2025年,华附学子在五大学科国际奥赛中斩获2枚金牌(生物学、天文与天体物理),累计获国际奥赛金牌达19枚;2024年,12名学生入选国家集训队,居全国前列;
辐射推广:主导成立“广东省中小学科学教育指导中心”,输出“自华课程”理念至全省;2025年举办“全国高中拔尖创新人才培养论坛”,吸引全国200余所重点中学参与;“ZIHUA五维课程”被纳入广东省“双新”国家级示范校建设成果展示核心内容,线上线下超百万教师观摩。
该成果不仅验证了“早期培养”的有效性,更构建了“课程—竞赛—科研—评价”闭环生态,成为我国基础教育改革的标杆实践。
当然,值得推介的案例还有很多,因为推文篇幅有限,不能一一列举,敬请谅解。
【参考文献】广东公示基础教育类优秀教学成果奖,谁是“大赢家”?南方Plus。2025-12-01 22:35。《南方日报》官方账号
作
者
名
片

郭其俊: 大湾区校长研究院(香港)终身名誉院长,国家教材委员会专家委员会委员,中国教育学会初中教育专业委员会副理事长,中国教育服务中心培训中心特聘全国名校长及专家工作室主持人,著名特级教师,首批正高级教师,曾任南京市鼓楼区教育局副局长、南京市宁海中学校长、深圳市福田区教科院首任院长等职,是深圳市首位 “百万年薪”公立高中校长和公立教科院院长,也是全国中小学百名优秀明星校长、《人民教育》2014年向全国重点推介的高中校长。近几年来,潜心研究校长发展,被誉为“中国当代校长评传第一人”。 主持过多项国家级和省级课题研究,出版《一流教师教什么》《教师的绝活》《校长的必修课》《教育人物评传》《教育 .人物.传奇》等五部专著,在各级报刊杂志和微信平台上独立公开发表文章两百余篇。作为特区教育人气百度指数最强F4,学术足迹遍布全国,开设讲座共1000余场。