主播&直播间1、散布“外卖商家集体下架平台”谣言博流量,主播张某被行拘
2月3日,公安部网安局发文《散布“外卖商家集体下架平台”谣言博流量 主播张某被依法行政拘留》。

文章称,近日,一则关于“宁波外卖商家集体退出外卖平台”的信息在社交媒体广泛传播,引发网民高度关注,并在商家和骑手群体中广泛传播。
经核,去年以来,宁波地区外卖业务均正常经营,不存在商家因合作问题主动退出的情况,更不存在集体退出的情况,上述信息严重误导认知。
经查,2025年12月起,网民张某(女,45岁)为制造热点、博取关注,吸引流量以售卖“盈利增长班”“咨询方案班”“连锁MBA班”等相关商业课程牟利,肆意编造并传播“外卖商家集体下架平台”等系列不实信息,引发大量网民关注,扰乱网络空间秩序。
目前,公安机关已依法对张某予以行政拘留。
2、冲刺年货节,影视飓风Tim等主播入淘开播
2月4日18点,影视飓风创始人Tim将在淘宝开启直播首秀,通过运行《黑神话:悟空》等热门游戏,对比DLSS 4.5开启前后的帧率、画质和响应速度,实机展示该技术的效果。

Tim还将在直播间展示视频剪辑、3D建模和AI特效等创作流程,如何借助搭载该技术的显卡加速。直播期间,支持DLSS 4.5的RTX 50系列游戏本将同步开售,覆盖华硕、惠普、联想、机械革命等主流品牌,享国家补贴立减15%。
天猫年货节期间,淘宝直播还迎来一批不同领域的“懂行”主播。演员黄圣依、杨子、作家冯唐、武汉大学教师陈铭入淘开播,黄圣依分享红毯级新春妆造,冯唐围绕健康与个人成长展开对话,陈铭则带领大家云逛地方年俗,解读特色年货背后的文化寓意,为用户带来专业的年货选购参考。
淘宝直播相关负责人表示,平台正系统性引入具备专业背景或深耕某领域的明星达人,并根据新主播的专业特长,匹配合适货盘和内容策划,提供从首播引流到6个月长效经营的全周期扶持,帮助“懂行人”把专业能力转化为可持续的直播生意。
3、 祁阳3名网络主播被行政处罚
近期,祁阳市委网信办、祁阳市公安局网安大队在网络巡查中发现,本地三名主播邓某(女)、杨某(女)、杨某(男)为博取流量、诱导打赏,在某短视频平台直播间以“连麦”“PK”的形式多次进行低俗直播活动,内容涉及低俗言语,严重扰乱社会公共秩序,造成恶劣社会影响。

目前,已依法对涉事主播邓某、杨某、杨某等三人作出相关的行政处罚。
4、知名带货主播七老板与三只羊解约
近日,三只羊旗下知名主播“七老板”在短视频账号上宣布,自己已和三只羊公司解约,未来会用优质的内容和服务回馈大家。

据了解,七老板曾是三只羊旗下知名主播,也是小杨哥徒弟,擅长美妆直播。在小杨哥“假月饼”事件后,三只羊旗下主播如七老板、红绿灯的黄等停止了直播。目前,七老板短视频账号粉丝量超584万,最近的直播动态停留在今年1月。在2024年12月,该账号移除了三只羊MCN的标识。
行业&平台1、网购羽绒服上带“孝”臂章 平台介入
近日,吉林的李女士网购一件黑色羽绒服,收到后打开竟看到右侧胳膊上别着一个带“孝”字的塑料臂章。

对此,李女士立刻联系客服反馈情况,对方先是称“应该是打包造成的”,还提出“衣服可退换,并补偿10元”的方案。李女士并不接受这个处理方式,随后店铺客服又改口否认打包问题,坚称商品发出前都会仔细检查,不可能存在贴花。面对李女士要求提供打包监控视频的诉求,商家表示会尽快安排。
目前,购物平台已介入此事,等待后续处理结果。
2、宣称可改善妇科炎症等,菌小宝电商渠道经销商被罚
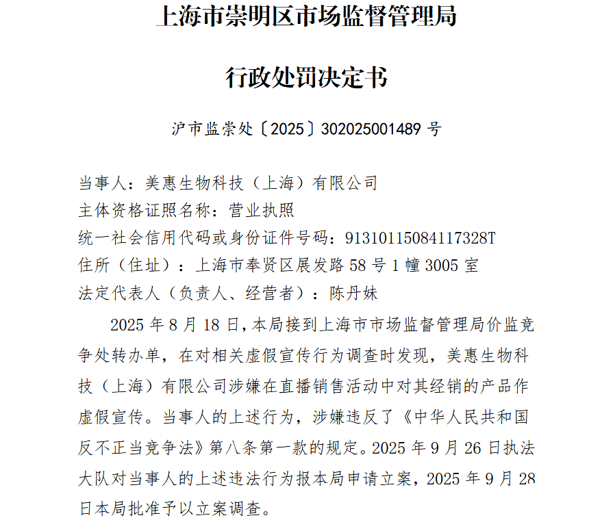
因宣称可改善妇科炎症等不实内容,日前,益生菌品牌菌小宝电商渠道经销商美惠生物科技(上海)有限公司被上海市崇明区市场监督管理局罚款3万元。

上海市市场监管局公布的行政处罚决定书显示,美惠生物科技(上海)有限公司为上海菌小宝健康科技有限公司的“菌小宝系列”产品在电商渠道的经销商。2025年6月18日,该公司为推广其经销的一款“太空30号”产品,通过有赞平台的“菌小宝官方旗舰店”对外直播,宣传“太空30号,女性专属的,守护我们女性私密花园的超强卫士……10天会让你的整个环境有非常强的改善,包括有一些炎症、异味”“外阴白斑引起的外阴瘙痒有用的”“有妇科炎症的困扰……10天见效,30 天巩固”等内容。
上海市崇明区市场监督管理局指出,经查证,“太空30号”产品为普通食品,不具有治疗功效,以上内容为虚假。2025年9月25日,该公司提交了整改报告并改正了违法行为。2025 年9月28日,该公司被立案调查,同年12月3日,该公司被罚款3万元。
菌小宝官网显示,菌小宝是益生菌品牌,公司总部设在上海市东方美谷大健康产业核心示范区。天眼查显示,上海菌小宝健康科技有限公司成立于2019年,注册资本20025万元,法定代表人为涂醉桃。
3、“网购娃娃菜中毒事件”夫妻涉敲诈勒索罪
2月3日,浙江天台县公安局发布警情通报:
针对近期网络关注的“夫妻网购娃娃菜中毒事件”,我局专案组开展了溯源调查,现场勘查,检验鉴定,调查走访等工作。目前,陈某某,杨某夫妻因涉嫌敲诈勒索罪,已被我局依法采取刑事强制措施,案件正在进一步侦办中。

据报道,此前,浙江台州一对夫妻花费17元网购8斤娃娃菜,食用后竟因溴鼠灵中毒陷入危重境地。妻子在ICU抢救一个多月才好转,丈夫出现全身出血、肺积水、呼吸衰竭等症状。妻子杨女士表示,自己通过线上平台购买了“娃娃菜”,送到的当天晚上就煮了吃,当时不怎么舒服,第二天就开始流鼻血。
1月7日,根据台州市天台县医院提供的医疗证明书显示,初步诊断杨女士与丈夫为杀鼠剂中毒,导致的凝血功能障碍,仍需住院观察。当事人杨女士曾晒出与店铺客服沟通聊天记录,客服对于食品含有老鼠药一事进行了否认。
数据&排行

抖音2月3日直播带货日榜:黄金带火流量黑马,又一黄金直播间“厚德金官方旗舰店”入榜前十,销售额破1000万;与辉同行超7500万占据榜首。
研究员:黄莉佳