接下来会从核心差异、优缺点对比到适用场景,用表格+要点形式清晰展开。
结论先行:没有绝对的好坏,关键看使用主体和发展规划——以个人长期持有、灵活处置为目的选个人名义;以品牌化运营、企业资产积累为目的则选公司名义。

一、背景
在中国,自然人(需有个体户执照)和企业法人均可申请注册商标。无论以何种主体申请,审查流程、时间(约6–10个月)、有效期(10年)及法律保护程度均相同。真正影响决策的是商标归属、稳定性、使用便利性与未来发展规划。
以下综合多个法律与知识产权平台信息,系统梳理两者的核心差异与适用建议。
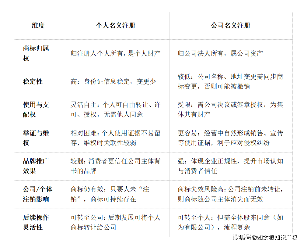
二、核心差异对比表

三、 各自优势总结
1、适合注册在个人名下的情况:
(补充说明):以个人名义申请,必须提供个体工商户营业执照及身份证复印件,不能仅凭身份证注册。
2、适合注册在公司名下的情况:

结论
选择个人还是公司注册商标,本质是资产控制权与品牌发展路径之间的权衡:
短期灵活、长期自主 → 优先考虑个人名义注册,尤其适合个体户、初创者或IP持有者。
长期发展、品牌运营 → 优先考虑公司名义注册,更适合已具规模或计划扩张的企业。
实用建议:若当前是个体户且计划未来成立公司,可先以个人名义注册确保商标稳定持有,待公司成立后,再通过商标转让方式过户至公司名下,兼顾灵活性与未来发展。