
11月17日,芥末堆在北京举办以“教育有AI,学习无界”为主题的GET2025教育科技大会。在领袖论坛上,目的涌现创始人刘夜以《下一个全球化蓝海——中国AI教育》为题进行了分享。
过去十年,中国教育行业经历了足以载入史册的激荡与沉淀。移动互联网、产业互联网、在线教育十年、疫情、政策巨变,再到 OpenAI 的横空出世——时间仿佛被不断按下加速键,又突然暂停。十年间,中国教育人在最激烈的竞争里练就了系统化的产品与增长能力。AI 时代,这股力量开始走向全球化。Talkit 想做的,是把“语言学习”这件事,从工具堆叠变成一场上瘾的、沉浸的、个性化的学习体验。
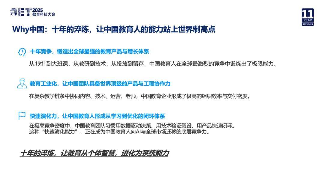
十年的淬炼,让教育从个体智慧,进化为系统能力。
很多年前,我第一次站在芥末堆的台上,那是移动互联网的黄金时代。所有事情都在向前冲:工具在迭代,模式在更新,在线教育从试验品变成时代主角。后来疫情来了,时间像被按下暂停键。再后来,OpenAI 出现,所有人发现原来故事还没讲完。
这几年里,教育行业起起伏伏。双减后,很多人以为自己与教育的职业关系已经走到了尾声。然而命运的转折往往发生得很奇妙。2022 年冬天,我在北京凯悦和一位投资人喝咖啡,旁边是一群从猿辅导出来的同事,他们聊的不是课堂、不是教学,而是咖啡豆和羽绒服。那一刻,大家都觉得“教育这件事,也许不会再有很大的故事了”。
可一年多以后,当我再次看到一些中国团队用新技术接住最传统的教育理念,而这些理念居然能长成新的模式、新的产品、新的体验时,我突然意识到:教育从来没有离开,只是换了一种方式等待我们。
过去十年的中国教育行业,是全球范围内少见的“大规模真实教学实验”。我们经历了一对一、百万外教、双师大班课、工具、直播平台……所有环节都在飞速试错,也在飞速成熟。
这段经历带来的,不只是资本热和公司数量的膨胀,而是一整代教育人的能力沉淀:如何把教学拆成流程、如何理解用户心理、如何快速试验产品、如何用工程化方式承载教学、如何让内容体系标准化、如何在极高并发下保持教学质量……
这些都是世界上极少有国家经历过的产业密度。
几年后我在美国参加世界教育大会时,看到当地产品时心里涌出一种复杂情绪——这些产品做得认真,但和中国 2015、2016 年在线教育的成熟度相比,还是有明显差距。尤其是 C 端产品,国外并没有形成像中国这样系统化的竞争环境。
那一刻我意识到:中国教育人的底层能力,被低估太久了。
而这个能力,正在迎来被世界重新需要的机会。

过去十年,中国出海的模式发生了三段清晰的进化。
第一阶段是平台的全球化。中国团队第一次能够把平台级产品推向全球,证明了内容和工程能力足以参与世界级竞争。
第二阶段是供应链的全球化。电商出海,让“中国效率”成为一种国际标准,也让全球用户第一次感受到速度、品控和履约带来的价值。
第三阶段是文化表达的全球化。游戏、短视频、动漫,让世界开始愿意主动理解“来自中国的内容”。
当趋势走到这里,一种新的可能性自然浮现:教育这样的“理解型产业”,开始具备走向全球的土壤。供应链靠效率,内容靠表达;而教育靠理解用户、构建体系、长期陪伴学习行为。
这刚好是中国教育人在过去十年最熟悉的能力边界。

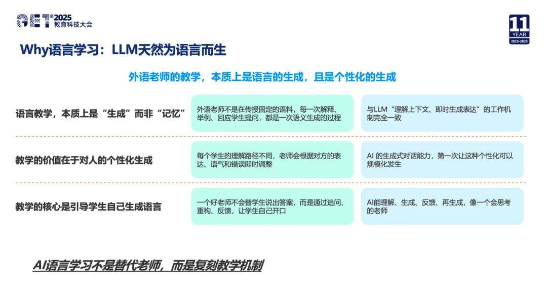
ChatGPT 出现的那一天,我在键盘前突然意识到:过去我们用手学语言,现在很多人开始用语音输入处理工作。语言正在回到它的“口语”本质。
语言学习在所有学科里有一个特殊地位。数学、物理靠理解,而语言更多靠交流、靠回应、靠语境、靠即时互动。很多国家的人从小学到大学学十几年英语,最后还是难以开口。这并非因为人不会,而是因为训练的方式与语言本身的结构不匹配。
而现实世界的对话,是不断变化的。你说的每一句话,都可能改变下一句要发生什么。这恰好与今天的新技术运作方式有天然的重合之处:它永远在倾听,会根据你的表达、习惯、兴趣、情绪不断调整下一句回应。
这让语言学习第一次有机会从“教学内容”变成“持续对话”。而这正是过去几十年最难突破的部分。

全球语言学习市场正在进入新的增长周期。全球共有 20 亿语言学习者,其中 15 亿正在学英语。随着学习方式的线上化,全球在线语言学习市场从 2019 年的 120 亿美元,预计将在 2026 年达到 590 亿美元,并继续向千亿美元规模扩张。线下向线上迁移的速度极快,CAGR 达到 26%。这是一个增量巨大、结构正在重塑的全球市场,也意味着新的学习体验与新一代产品形态都有机会重新占据用户心智。这种增长背后的根本驱动力,是整体语言需求因全球流动与职场竞争而持续上升,而在线部分又因数字化习惯的形成与口语训练可规模化而增长得更快。
全球20亿语言学习者中绝大多数是成年人。他们学习语言的原因多到难以统计:旅游、移民、跨文化关系、求职、兴趣、社交、生活便利……
但工具越来越多,人真正能坚持下来的却始终有限。背单词不需要太多技术,听力资源随处可见,但动力消失得更快。过去几年,Duolingo 之所以能做到全球最大的教育产品,是因为它让学习变得更轻巧,有节奏,有情绪张力,能够持续推进。

Talkit 的目标不是做一个传统意义的学习工具,而是搭建一个“可以进入”的世界。我们更相信,当语言连接起任务、场景与互动时,它会自然长出来。所以 Talkit 的产品核心有一个简单的方向: 让语言学习拥有生活的质感。
在 Talkit,你不需要打开一套课,而是走进一个场景:在咖啡店点单、在机场托运、在派对聊天、在面试解释经历。角色有各自的个性、态度和情绪,像生活中会遇到的人。语言变成了互动,而不是练习题。
Talkit 不让用户自己挑课程,也不会给出固定路线。系统会根据你的表达习惯、兴趣、目标和日常表现,让任务自己“长出来”。你每天打开 Talkit 时,看到的是一条不断延伸的新路径,像是一段专属于你的旅程。
我们后来发现,大多数人开不了口,并不是不会,而是身边没有一个能耐心陪你练、又不会让你尴尬的人。所以我们做了 Taki,一个非人类的小伙伴。Taki 会记得你说过的话,也能看懂你表达背后的状态。它会在你进步时恭喜你,在你犹豫时给出支撑,在你需要陪伴时回应你。学习变得温暖,有情绪,有连接。
每次对话、每个场景、每段互动都会推动你的能力成长。升级、奖励、解锁、成就感,都在提醒你:你变得更能表达自己了。这是一段不需要逼迫自己的旅程。它让人愿意继续走下去。
过去的几个版本里,Talkit 的核心学习行为呈现出超出预期的增长势头。最关键的学习深度指标——用户的平均对话时长,已经稳定达到行业同类产品的 1.5–2 倍;而付费用户的续费率也持续走高,达到行业内的头部水平。在沉浸式任务场景中,超过一半的用户会在完成当天任务后继续停留,自发进入角色对话或延伸练习,这种“愿意回到世界里”的行为模式正变得越来越普遍。Talkit 正在形成一种新的学习体验:轻松、有吸引力,且能真正让人坚持。
Talkit 的学习体验背后,其实是一套由 5 大引擎 共同驱动的内容生成系统。它会根据每个学习者的目标、节奏与表达方式,在后台持续“备课”。用户建模引擎负责理解你是谁、你的动力和水平变化;知识图谱引擎负责把语言规律、文化细节和语义关系串起来;内容生成引擎把这些理解转化成对话、反馈与任务;学习容器系统决定这些内容以怎样的形式呈现;而学习路径编排引擎则根据你的表现不断调整难度、选择场景、安排任务。五个引擎像五根齿轮,环环相扣,让 Talkit 能为每个人生成独一无二的学习旅程。

全球语言学习正在迈向一个全新的代际市场,我们调研发现,70% 的语言学习者寻求提高口语,而其中 90% 的人缺乏语言环境,而 Talkit 所专注的口语场景,恰恰是整个行业最稀缺、也是商业价值最高的能力区间。值得注意的是,全球对真实口语需求的爆发已经在行业头部公司体现——Preply 在过去三年中收入增长了十倍,2024 年年收入达到 20–30 亿美元,进一步验证了“开口场景”正在成为全球语言学习的新主航道。
随着全球用户对口语场景的长期需求不断显性化,我们判断 Talkit 在未来有机会在高频口语练习的驱动下形成200–300 美元的 ARPPU,对应一个百亿美元级别的长期营收空间。这是产品力的体现,也是时代的结构性红利。放眼整个行业,语言学习本身是一个千亿美元市场,但即便做到世界第一的 Duolingo,它在这片市场中的营收占比仍不足 1%。这意味着真正的增长空间,不在旧范式里,而在“让人真正开口”的新体验里。
无论是中国、日本、韩国、巴西还是印度,每个国家都有太多人学了十几年英语却无法开口。如果有一种方式,能让人终于说出自己想说的话,让表达被听见,让语言带着他们走向更远的地方,那它的意义就远远超过一款工具本身。Talkit 想做的,正是这样一件事:让表达变得自然,让学习变得轻盈,让每个人都有机会走向更广阔的世界。
我们知道这条路不短,也不轻松。技术难关总能跨过去,真正难的是把内容、互动、体验打磨到足够贴近真实、足够动人。但有些事,只因为值得,就值得一路走下去。
就像我们常说的那句话:一直游,游到海水变蓝。
如果你也对下一代语言学习产品充满热情,欢迎加入我们,一起打造全球最好的口语学习体验。
投递邮箱:hr@visionflow.ai