由公安部道路交通安全研究中心牵头起草修订的交通信号14887、25280、14887三国标征求意见工作在今日截止。
部分修订内容如下:

GB14887
(1)新增了按发光图案分类(第4.1.2、附录C)
(2)新增了发光面尺寸φ100mm、φ450mm、φ500mm的信号灯技术要求(第4.1.4条)
2011版标准明确规定交通信号灯发光面尺寸包含φ200mm、φ300mm、φ400mm三种规格,随着城市化进程加快,路口环境日益复杂,现有规格已显露出一些不足:一方面,φ400mm规格已无法完全满足大型、复杂路口对远距离、高清晰度视认性的需求,部分城市试点大尺寸倒计时信号灯,收获群众积极反馈;另一方面,在一些特殊渠化的路口,存在主信号灯对视距不佳、或角度受限的区域,对部分车道的驾驶员容易引发误判。特别是在空间极其受限的特殊渠化场景,现有φ200mm信号灯的安装和角度调整仍有局限,难以实现最佳视认效果,有必要引入更小尺寸规格的信号灯以提升信号引导的精准性。
为进一步优化交通信号系统适配性,满足不同规模路口的差异化需求,切实提升交通参与者对信号灯的视认清晰度,起草组从光学性能、功率及功率因素、视认性、重量、抗风稳定性和成本等多维度开展试验验证分析,证明了新增φ100mm小规格和φ450mm、φ500mm大规格信号灯的可行性。因此,在本次标准修订新增φ100mm、φ450mm、φ500mm规格信号灯,并从尺寸角度、光学性能、功率及功率因素等核心技术维度,制定了相应的技术要求及试验方法。
(3)新增了信号灯的外壳防护等级分级要求(第4.1.6条)
2011版标准仅规定信号灯外壳防护等级为IP53,已无法满足多样化应用场景需求。随着极端天气频发及交通设施智能化升级,低防护等级易导致设备受雨水、沙尘侵蚀,引发电路短路、光学性能下降等故障,增加维护成本与安全隐患。国际同类标准(欧洲EN12368:2015《Trafficcontrolequipment —Signalheads》)已普遍采用多级防护体系,针对发光单元提出了IP55、IP65等要求,更高的防护等级产品在恶劣环境下应用时表现出更强适应性。
本次修订新增了信号灯IP55的防护等级分级,既能为不同气候、环境条件下的信号灯选型提供科学依据,又能显著提升设备耐用性与可靠性,推动行业技术水平与国际接轨。

GB25280
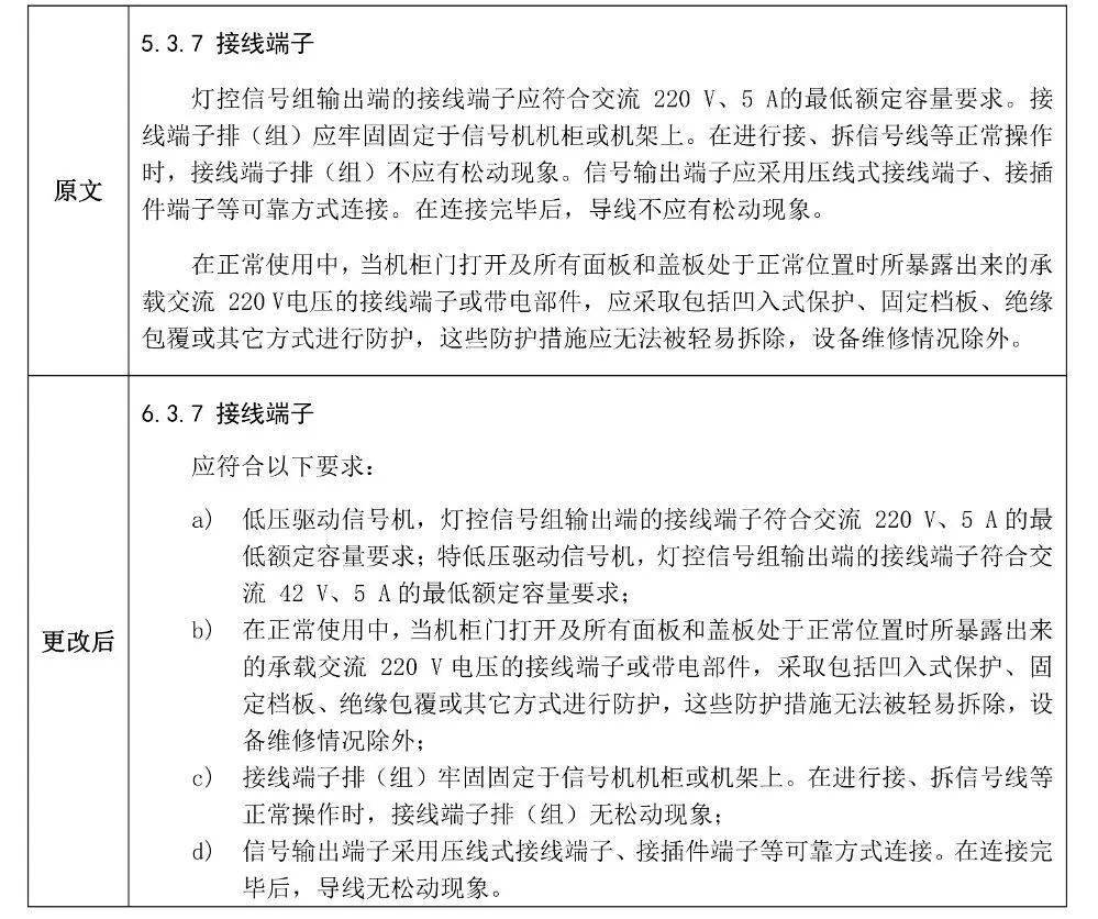
接线端子(6.3.7)
增加特低电压驱动信号机接线端子最低额定电压电流要求,同时按照规范对象类别单列要求条

GB14886
(1)信号灯设置条件(第5章)
与2016版标准相比,主要修改了如下内容:
一是对于路口类型条件,增加了“与有轨电车轨道平交的路口”应采用信号灯控制(见5.1中表1),从而适应有轨电车沿线路口信号控制管理需求;公路路口主要参考JTGD20-2017第10.1.3条中的条款,保留“位于乡镇集聚路段的平交路口”应采用信号灯控制的要求(见5.1中表1)。
二是将路口、路段的流量条件作为资料性附录的形式设置在附录A中,供公安机关交通管理部门研判信号灯设置条件时参考(见5.1d)条,5.2c)条)。
三是删除了路口信号控制的综合条件,因综合条件多为原则性条件,难以操作,不适宜作为强制性条款,因此将其删除。
(2)信号灯选型要求(第6.1节)
与2016版标准相比:
一是调整了发光单元透光面尺寸选择,对于停止线与信号灯的距离大于70m或路段限速大于60km/h时的情形,将原标准规定的“宜选用发光单元透光面尺寸为φ400mm的信号灯”调整为“应选用发光单元透光面尺寸为φ400mm及以上的信号灯”(见6.1.3),因GB14887 新版本计划增加φ450mm及φ500mm的信号灯,本次修订时为与其保持一致。
二是增加了发光单元透光面尺寸为φ100mm的信号灯及其使用要求。由于采用悬臂式支撑方式的信号灯的最小安装高度为5.5m,如果信号灯杆件位置与停止线距离过近小于10m,位于停止线处的机动车驾驶人难以看到信号灯,针对这种情况,本文件要求增设发光单元透光面尺寸为φ100信号灯作为低位灯,便于驾驶人视认(见6.1.4)。
三是本次修订增加了“根据不同的信号控制策略需要变换信号灯组发光单元图案时,应选用发光图案可切换式信号灯”规定(见6.1.5)。2016版标准规定方向指示信号灯与机动车信号灯同时设置时,方向指示信号灯可灭灯,但在实际应用中,群众不理解左转方向指示信号灯灭灯的含义,大多数人会理解为信号灯故障,因此,本次修订增加了发光图案可切换式信号灯设置选项,即信号灯组发光单元图案可变,满足一些路口在高峰等时段需要单独控制左转,但其他时段无需单独控制左转的情况,避免群众产生误解。
(3)行人过街声响提示装置设置要求(第6.6节)
与GB/T31418《道路交通信号控制系统术语》保持一致,本次修订时将“盲人过街声响提示装置”修改为“行人过街声响提示装置”。对于行人过街声响提示装置的设置要求,因GB14887《道路交通信号灯》对声音频率、周期、声压级等已有相应规定,本次修订直接引用GB14887相关条款(见6.6.1),仅对夜间声压级要求作补充规定(见6.6.2)。
上一篇:九省通衢绘就交通强省时空新版图