首页
消费观察
商超零售
网商电商
大众消费
基础建设
休闲娱乐
登录
注册
首页
商超零售
正文
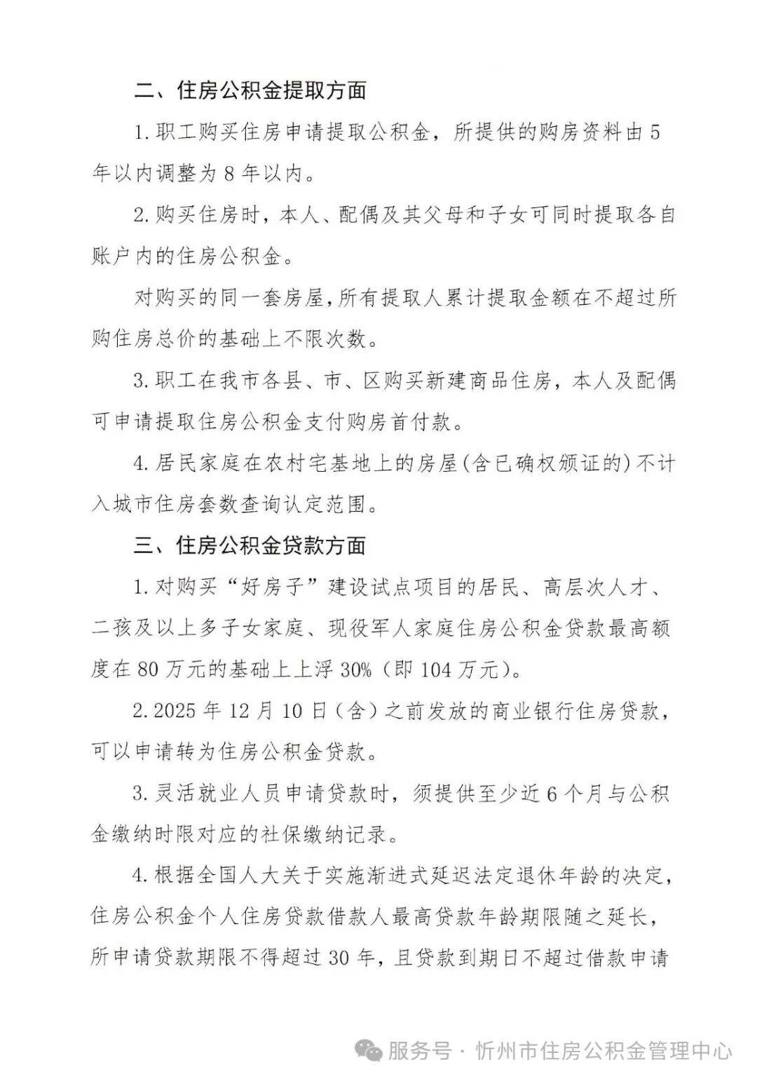
最新!忻州市住房公积金归集,提取,贷款相关政策有调整!
创始人
2026-01-31 02:39:48
来源:忻州市住房公积金管理中心
调整
相关
贷款
来源
归集
住房
忻州市
政策
公积金
上一篇:
买房就是 普通人的底气
下一篇:
中国汽车业狂飙!多指标暴涨两位数!1-9月新能源汽车产销量均超1100万辆 ,同比增长超30%,出口量猛增89.4%
⚠️
本网站信息内容及素材来源于网络采集或用户发布,如涉及侵权,请
及时联系我们,发送链接至2697952338@QQ.COM
,我们将第一时间进行核实与删除处理。
相关内容
热门资讯
原创 萨...
澳网女单决赛,萨巴伦卡1-2不敌莱巴金娜,这场比赛萨巴伦卡开局就被莱巴金娜压制,决胜盘更是在大比分3...
早场澳超指路:墨尔本胜利客场大...
001中央海岸水手vs墨尔本胜利 这两队目前的状态都不能说算好,从最近的比赛来看他们两个各项的数据都...
原创 花...
《花儿与少年・第八季》热度持续飙升,除了拟打造国产综艺首次南极探险的重磅消息外,网传嘉宾阵容更是引发...
澳洲华人医生分享:16岁那年为...
改变人生的那一年 我当时16岁,正站在钢琴老师工作室的门口,后来才知道,那是我人生中最后一节钢琴课。...
春节假期首日火车票今日开售,谨...
2026年春节假期首日的火车票 今天(2月1日)正式开售 这份超全购票指南 帮你一键锁定回家车票 ...
凝聚苏商 聚智谋新 曲靖市江苏...
珠江网讯 1月30日,曲靖市江苏商会召开第二届二次会员大会暨2026年新春茶话会,深入学习党的二十届...
爆汁烤肠怎么挑选,哪些品牌性价...
在美食的世界里,爆汁烤肠一直是备受欢迎的国民单品,无论是街头巷尾的小吃摊,还是家庭聚会的餐桌上,都能...
2026年货节京东红包领取入口...
2026年京东年货节以“春节物流不打烊”为核心特色,携手百大品牌、众多明星大咖开启温情接力送年货活动...
腾讯元宝App升至苹果商店免费...
腾讯元宝App升至苹果商店免费App第一名,此前宣布10亿现金红包活动开启。
2月多条新规施行,包括不得拒收...
2026年2月起,又有一批新的法律法规将开始施行。 首先是中国人民银行联合国家发改委、金融监管总局制...