行业主要上市公司:(002415);(603390);(002236);(002373);五洋自控(300420);(000925);(002405);(002331);深城交(301091)等
场景不断丰富和拓展
我国智慧交通已经从探索逐步进入实际开发和应用阶段,按应用领域主要可以分为智慧高速公路、智慧道路交通、智慧公交等陆上智慧交通系统;智慧航运、智慧机场与智慧港口等水上和空中交通系统。智慧交通具体的应用业务包括安全类、效率类与类,具体如下:

智慧机场在数字化转型中快速发展
智慧机场是具有高度的感知、互联和智能能力的机场,通过物联网、云计算、大数据、移动互联网等技术手段,建立一套基于数字化系统的智能系统,实现实时、精准、充分地获取机场服务和管理信息并加以梳理、分析、加工和利用,达到提升机场运行效率、提高旅客服务水平、创造价值收益、优化管理决策、提升应急处置能力等目标。随着5G、AI、物联网、大数据等新技术的不断成熟,交通行业迎来数字化转型的快速成长期,航空业的数字化水平正由“高速”增长向“高质”增长转变,但机场在转变的过程中依然面临诸多困难和挑战。当前,机场仍存在疫情防控、日常运维、服务拓展等挑战,而随着产业数字化升级,在未来,机场作为人工智能、云计算、安防、碳中和等新型应用核心领域,将迎来广泛的智慧应用商机,对城市经济产生巨大的拉动作用。

智慧港口提升了生产作业效率
港口是水陆交通的集结点和枢纽,工农业产品和外贸进出口物资的集散地,船舶停泊、装卸货物、上下旅客、补充给养的场所。由于港口是联系内陆腹地和海洋运输(国际航空运输)的一个天然界面,因此,人们也把港口作为国际物流的一个特殊结点。自2017年以来,国内陆续出台了一系列港口智慧化政策文件,支持港口加快智慧化建设,推动港口码头提升自动化水平。自动化码头建设是我国智慧港口发展的基础。从全国自动化码头建设投产情况来看,洋山港区四期码头最早于2017年建成投产;前湾港区2个自动化集装箱泊位已投入运营;实现了传统集装箱码头的自动化改造;南沙四期全自动化码头基本建成,成为大湾区首个全自动码头;海铁联运自动化集装箱码头顺利开工;深圳妈湾智慧港成为我国散杂货码头中率先完成自动化改造的码头。
近几年,全国各大港口继续利用大数据、物联网、云计算、区块链等技术提升智能化发展水平,国内自动化码头升级正在持续推进。智慧港口解决方案包含以下应用:

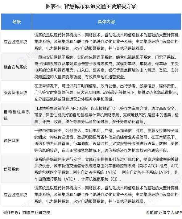
智慧轨交网络建设不断提速
城市轨道交通包括地铁、轻轨、有轨电车、磁悬浮列车等多种类型。因为有轨电车和磁悬浮列车占市场的份额很少,所以一般泛指地铁和轻轨。交通运输部统计,2023年,我国累计新增了6条城市轨道线路,分别为武汉地铁19号线、重庆地铁18号线、天津地铁11号线、郑州地铁12号线、贵阳地铁3号线、南通地铁2号线。2023年武汉、苏州、长沙、西安、绍兴、福州、郑州、南京、北京9市新投运全自动运行城轨交通线路8条,智慧城市轨道建设成为国内城市目前城轨交通线路建设投资的主流,全国智慧城市轨道交通网络建设不断提速。城市轨道交通智能化主要解决方案如下所示:

智慧停车辅助车位资源高效配置
智慧停车系统平台是利用物联网和云计算技术,管理位于不同位置的停车场,并将分散的数据进行收集整合,通过对停车场的远程在线管理,实现无处不在的停车导航、车位预定、错时停车、在线支付等功能,从而提高停车场的停车服务效率。
智慧停车平台不仅使得停车管理企业可以实时进行查询、统计、分析管理,同时也为普通驾车者提供了停车导航、预定、预报、在线交易等方面的便捷。整体来看,智慧停车平台主要包括智能停车场系统、平台运营系统(包含联网服务运营平台、运营平台)和手机客户端三部分组成。

更多本行业研究分析详见前瞻产业研究院《》
同时前瞻产业研究院还提供、、、、、、、、、、、等解决方案。如需转载引用本篇文章内容,请注明资料来源(前瞻产业研究院)。