
曙光音乐嘉年华
倒计时开启!

2025年12月28日 19:00
在温岭市体育中心
预计当晚有16000余名观众
到场观看演出
共同奔赴一场盛大的视听盛宴



为确保活动期间
道路交通安全、有序
温岭交管部门
将对周边道路实施临时交通管制
管制时间
整体管制时段:
12月28日16:00至23:00
散场管制时段:
12月28日21:00至23:00
管制区域与措施
01
入场及活动期间管制
(16:00至23:00)
核心管制区
合围区域:体育场路、人民东路、万泉西路、怡园路等围绕温岭体育中心的道路及合围区域。

重点路段:中华路(三星大道至人民东路,自北往南)、人民东路(东辉中路至体育场路,自西往东)、大合山路和月河路(兴华路至中华路,自西往东)。
交通管理措施:禁止机动车、非机动车通行。
分流管制区
合围区域:横湖东路、东环路、南屏路、东辉南路、东辉中路、三星大道等道路及合围区域。

交通管理措施:视交通流量饱和情况,采取禁止机动车、非机动车通行、限流或单向通行等措施。
02
散场阶段管制
(21:00至23:00)
散场期间,以下道路将实施管控,请观众配合现场指挥有序离场。
体育场路(南屏路至人民东路,自南往北)
中华路(三星大道至人民东路,自北往南)
东环路(横湖东路至人民东路,自北往南)
万泉西路(东辉路至体育场路,自西往东)
万泉东路(横湖东路至体育场路,自东往西)
东辉南路藤岭隧道南入口(自南向北)
人民东路(东环路至体育场路,自东往西;东辉中路至体育场路,自西往东)
锦屏路(三星大道至人民东路,自北往南;万泉东路至人民东路,自南往北)
视情管控点位
城东、东环高架上的以下出口将视车流情况采取临时管控。
三星大道出口
横湖东路出口
人民东路出口
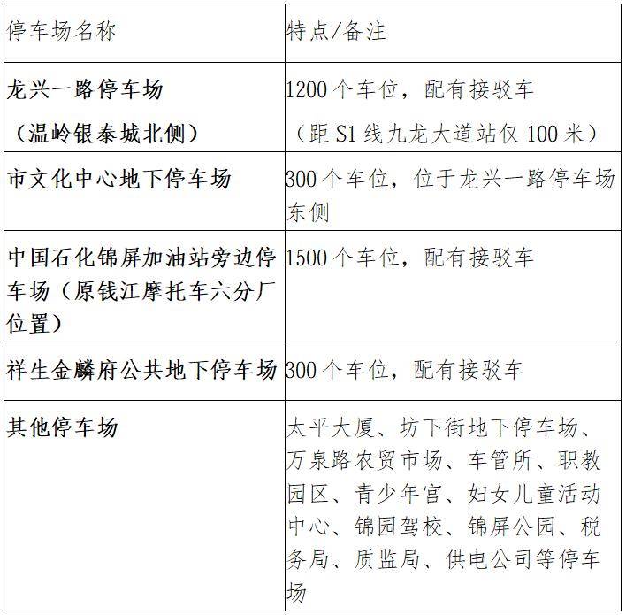
临时车辆停放区域
为缓解停车压力,以下停车场对观演车辆免费开放,并提供接驳服务。

公共交通出行方式
鉴于周边停车位紧张,为避免拥堵,建议您选择以下出行方式。
首选台州市域铁路S1线
乘坐台州S1线至南屏站,出站步行仅60米即可抵达体育中心,快捷且不堵车。
小贴士:曙光音乐嘉年华结束后,台州S1线将加开班次,以满足市民回程的乘车需求。
停车+台州S1线/接驳车
方案A:驾车至龙兴一路停车场(温岭银泰城北侧)→步行至九龙大道站(约100米处)→乘坐台州S1线至南屏站。
方案B:驾车至锦屏加油站隔壁停车场(原摩托车六分厂位置)或祥生金麟府停车场→乘坐免费接驳公交直达体育中心。
接驳专线详情
当天将开通3条免费定制接驳专线,实现“点对点”直达接驳。具体线路信息如下:
专线1:钱江摩托车六分厂↔市政府,运行时段16:00-19:00(去程)、21:40-22:30(返程);
专线2:祥生金麟府↔市政府,运行时段16:00-19:00(去程)、21:40-22:30(返程);
专线3:银泰城(北)↔市政府,运行时段16:00-19:00(去程)、21:40-22:30(返程)。
温馨提醒
请大家自觉遵守交通法规
提前规划好出行线路
尽量选择公共交通出行
并服从现场执勤人员指挥
因管制造成的不便,敬请谅解
祝您观演愉快!
【台州交警】
监制:余其华
审核:沈 韬
编辑:杨 斌
邮箱:tzjjfb@sina.cn