想象一下,我从你这里采购电池,还替你宣传,结果因为你的质量问题让大家质疑我,这是一种什么感受?

12月26日,欣旺达发布了一则关于子公司重大诉讼的公告,该公告涉及金额高达23.14亿元的买卖合同纠纷。其全资子公司欣旺达动力科技股份有限公司,因买卖合同纠纷被威睿电动汽车技术(宁波)有限公司起诉。原告方称欣旺达动力在2021年6月至2023年12月期间交付的电芯存在严重质量问题,导致其遭受重大经济损失。

欣旺达电池大家应该不陌生,那么威睿电动汽车技术(宁波)有限公司又是谁呢?根据天眼查的信息来看,这家公司的股东分别是极氪汽车(上海)有限公司、吉利汽车集团有限公司,持股比例分别为51%、49%。两家公司的合作应该是从2021年4月份开始,欣旺达动力收到了威睿动力关于PMA平台项目动力电池电芯的开发意向书,为旗下的PMA平台项目供应动力电池电芯产品。PMA平台是吉利和沃尔沃联合开发的纯电模块化架构,极氪、沃尔沃、几何等品牌与其都有直接关系。

与欣旺达关联最大、或者说是导火索的是极氪001,其搭载了来自欣旺达的电池。极氪001从2022年开始卖的不错,其中极氪001的WE86版本销售量更是超过6成。从2023年下半年开始,关于极氪001的电池投诉案例逐渐增多,到了2024年10月份,遭到了集体投诉。原因是部分极氪001车主接到了4S店通知,称其车辆搭载的电池电芯存在起火风险,需要召回更换电池。后续又有很多车主反映厂家并未直接更换新电池,而是通过锁电、降低功率等方式规避风险。

另外,还有部分极氪001 WE86车型车主反馈称,车辆存在充电变慢、电池容量衰减异常等情况。对此,极氪宣布发起所谓“冬季关爱活动”,为全部极氪001 WE86车型免费更换全新电池包,变相对这批产品实施了召回,更换的新电池为宁德时代。总之,当时极氪001电池的事件闹的比较混乱,对极氪品牌的影响很大。
而根据诉讼中披露的内容来看,影响还在持续,最新一起事故就发生在几天前的12月18日,一辆WE86车型在小区地下车库充电时发生起火。

这场诉讼的金额之巨,足以在行业内引发震动。23.14亿元,对于任何一家企业而言数额都是巨大的,财报数据显示,欣旺达2023年和2024年两年的归母净利润累计为25.44亿元,这一罚,等同于罚没了。然而除了罚钱,更重要的是企业名誉,这直接拷问着欣旺达动力作为核心供应商的产品质量控制体系。除了吉利外,该企业还为理想、小鹏、零跑等多家车企供货,小米即将推出的增程式电动车,也将采用欣旺达的电池产品。这一案,想必将打乱很多品牌的计划,因为消费者更想要的是宁德时代,而非欣旺达。

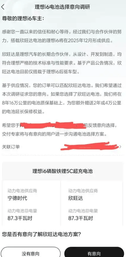
这点从理想i6前阵子“电池争议”中就能得到验证。起因是理想官方向部分下单理想i6的用户发送调研,询问是否接受车辆搭载欣旺达电池,并且给出了不同质保方案。如果选择接受欣旺达电池,那么可在原有8年或16万公里质保基础上,额外获得2年或4万公里质保,而宁德时代电池则没有这项附加的质保方案可选。

暂且不说欣旺达电池与宁德时代电池相比有啥区别,从质保政策来看,就会让人心里产生“不安”,同样电池容量的电池组,为啥欣旺达质保更长?要知道,在理想i8上官方从原先的“宁德时代+欣旺达”的方案改成了全系宁德时代,而在i6上又带来了欣旺达电池,自然会引发争议。在L系车型上,欣旺达电池已经出现了争议,多数用户更希望选择宁德时代。这次威睿电动汽车技术(宁波)有限公司对于欣旺达的起诉,也会再次加深准理想车主对于欣旺达电池负面印象,恐怕终身质保也难以让准车主选择欣旺达电池了。
(图片来自网络,侵删)
下一篇:理想汽车突然崩了的原因是什么?