今天分享的是:跨境电商运营:2025年跨境电商平台治理体系报告
报告共计:42页
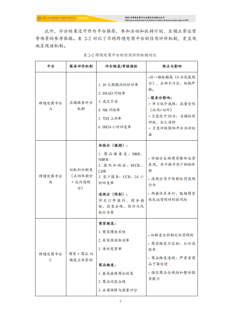
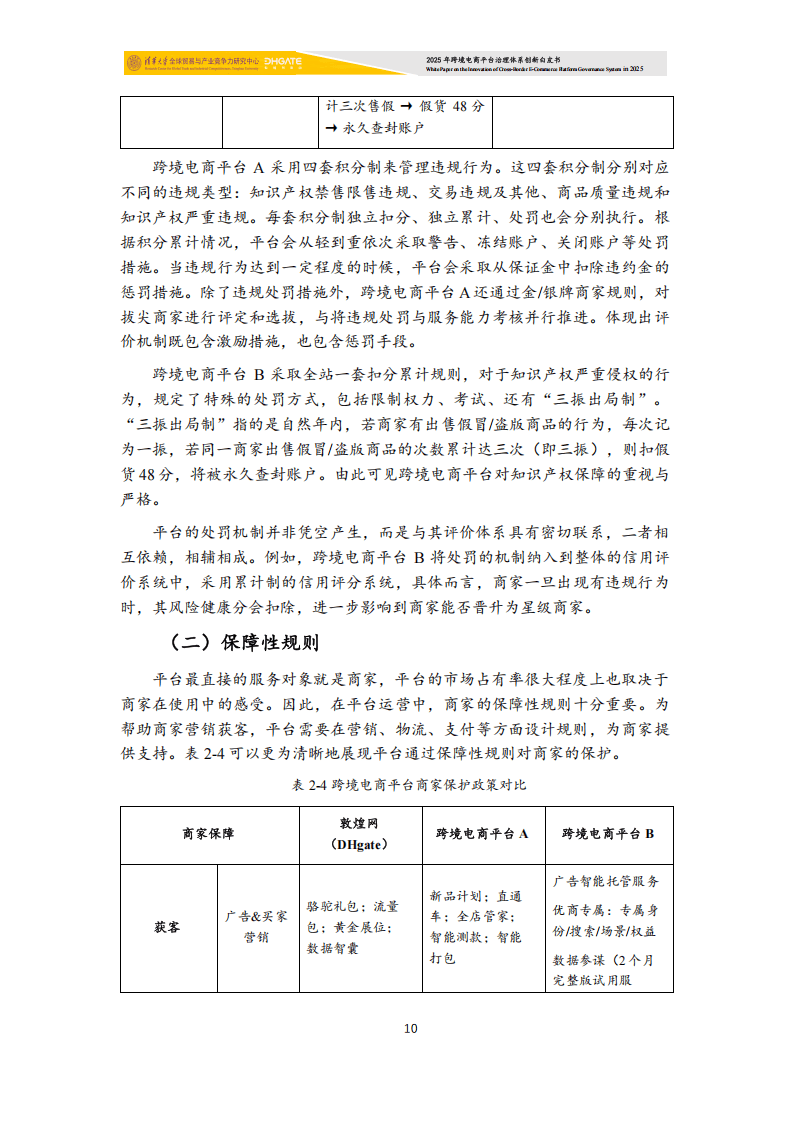
《2025年跨境电商平台治理体系创新白皮书》指出,随着跨境电商行业持续增长,2025年上半年中国跨境电商进出口规模达2.15万亿元,全国跨境电子商务综合试验区已达178个,但跨地域带来的缴税、通关、知识产权保护等问题使平台治理面临多重挑战。白皮书明确跨境电商平台治理体系核心作用机制包括交易纠纷、社会责任、绩效提升、知识产权四大类,需技术与制度双管齐下,结合技术手段降低信息不对称,依托跨国合作构建统一制度标准。治理体系一般分为商家与买家规则,商家规则涵盖入驻、信用评价、交易管理、违规处罚等约束性规则,以及营销、物流、资金回款等保障性规则,买家规则则侧重收货流程优化与售后保障。以敦煌网为例,其治理体系包含整体考核、物流考核、违规考核、兜底考核、商品考核五个层次,通过激励与控制双重机制,激励方面提供资源共享、信息支持、自主权赋予及奖励,控制方面实施访问、行为、资金、外部关系管控,且违规管理规则历经多轮迭代,从“一刀切”处罚演进为分层分级治理,有效降低了商家纠纷率与责任退款率,提升了产品上新率。面对技术故障、数据算法、审核不足等风险,敦煌网应用AI技术在交易前助力资质审查与商品风险识别,交易中全流程监控违规行为,交易后智能解决纠纷,提升治理效率。未来,跨境电商平台治理将向精细化、消费者权益保护强化、跨部门协同深化、数字化智能化升级方向发展,通过精准治理、合规保障与技术赋能,推动行业高质量可持续发展。
以下为报告节选内容















