
2025年底,中国科学院与中国工程院公布新一轮院士增选结果。汽车这一长期在院士名单中并不显眼的领域,再次出现了新的名字——比亚迪首席科学家、总工程师廉玉波,宁德时代首席科学家吴凯当选工程院院士。
单看这一结果,它很容易被理解为个人成就或企业技术实力的体现。但如果把视角稍微拉开,就会发现,这并不是汽车行业第一次“走进院士名单”,也并非一次偶然出现的个案。
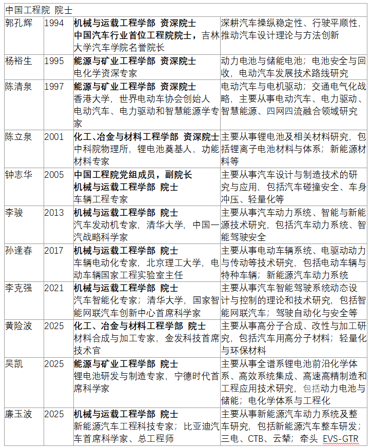
截至目前,在两院院士群体中,与汽车及其高度相关的工程领域院士数量,已经从早年的寥寥数人,逐步扩展到两位数。无论是整车工程,还是动力系统、关键零部件和基础工程方向,汽车相关研究正在更稳定地出现在院士体系中。
纵观汽车两院院士的结构变化,我们不难发现,这种变化实际上和中国汽车所处的发展阶段密切相关。
两院只有“一个”汽车院士的时代
站在历史的高度,审视中国汽车工程与院士体系的关系,就会发现在相当长的一段时间里,中国汽车工程在两院体系中的“坐标”,几乎只有一个名字,那就是郭孔辉。
然而,那并非因为汽车不重要。相反的是,过去在很长一段时间内,中国汽车工业的重要性主要体现在“把车造出来、把产业跑起来”上,而不是在工程科学层面生成新问题、新方法和新范式。因此,作为中国汽车行业首位工程院院士,郭孔辉的特殊性正是源于当时历史时代的约束。

新中国汽车工业起步之初,其任务十分明确,主要集中在汽车产业化、规模化、生存下去。从“一汽解放”到改革开放后的合资浪潮,整个行业的核心命题就是补齐工业短板、扩大汽车规模。发动机、变速箱、整车平台、生产线,中国汽车工程长期围绕着制造体系展开,工程价值更多体现在可靠性、可复制性和工程落地能力上。
在这一阶段中,汽车工程面对的主要问题就是如何把国外成熟技术引入国内,如何消化、吸收并在本土条件下实现量产,如何在成本、工艺和供应链约束中完成工程闭环。工程师的使命是“把事情做成”,而不是“提出新的工程理论框架”。

也正因为如此,在当时的科技评价体系中,汽车工程长期被视为典型的“应用工程”。一直以来,院士体系所关注的都是能够持续生成新问题、拓展工程边界的技术方向,扮演“执行单元”角色的传统汽车工程就很难步入院士体系的核心研究范围内。
郭孔辉之所以成为那个时代几乎唯一被确认的“坐标”,就在于他在车辆动力学等基础工程问题上,率先将汽车从“制造对象”提升为“工程研究对象”。但整体来看,在过去很长一段时间里,中国汽车工程更像一门“完成任务的技术”,那正是院士名单中汽车身影稀少的根本原因。
中国汽车登上舞台,汽车院士阵容开始扩充
“郭孔辉时代”在进入21世纪后逐步破除,汽车工程院士的数量开始有所增加,其在两院体系中的“存在感”开始发生明显变化。但变化的关键并不在于“汽车行业的人多了”,而在于汽车工程面对的问题,彻底变了。

以上为部分汽车工程相关两院院士
传统汽车时代,工程难题多集中在单点突破与工程实现层面,该类问题固然复杂,但大多有清晰的技术路径与成熟范式。而进入电动化、智能化与网联化交织的新阶段,汽车工程开始不断生成系统性、原创性问题,如电池安全与寿命机理、整车电气架构、软件与硬件协同等。与传统汽车时代不同的是,这些问题必须实现基础突破,建立新的工程理论与方法论。
与此同时,理论研究与工程实践之间的关系也发生了根本转向。过去,理论更多是“支撑工具”,工程实践是终点;而现在,工程实践本身也在反向塑造理论。
换言之,在很多的真实场景中,一系列数据、高度耦合的系统失效、极端工况下的非线性问题开始持续向基础研究“提问”。正是在这种反馈机制中,汽车工程逐步具备了工程科学的典型特征,问题来自现实,但解法必须具有普适性和可迁移性。

更重要的是,汽车的工程属性被彻底重写。它不再只是由零部件拼装而成的工业产品,而是一个涵盖能源系统、计算系统、控制系统等多个系统的高度复杂的工程系统,其中某一技术的改变优化,就会引发系统层面的连锁反应,这就要求工程判断具备跨学科视角和系统建模能力。
正是在这一背景下,院士数量的变化,才显露出真实含义,它直接表明了国家工程科技体系对问题复杂度变化的直接回应。
换句话说,就是到了某一阶段,当汽车工程开始持续产出具有基础性、前瞻性和系统性的工程问题,它自然进入了院士评价所关注的坐标体系。这不是“人进来了”,而是“问题走到了这里”。
汽车院士向电动化、智能化领域集中
进一步观察近二十年来汽车领域院士的研究方向,一个清晰的趋势已经展现出来,电动化正在成为中国汽车工程进入国家工程科技核心视野的主通道。

从孙逢春、欧阳明高等长期深耕电驱动、动力电池与新能源汽车系统工程的学者,到2025年最新当选的比亚迪廉玉波、宁德时代吴凯,这一代汽车相关院士的共同特征,并不在于“出身整车或零部件企业”,而在于他们所解决的问题,已经超越了传统汽车工程的边界。他们面对的是能源转换效率、安全与寿命机理等一系列横跨多学科的工程难题。
这种变化在无形之中证明,当下院士的集中出现,并不是因为“新能源汽车产业规模”的壮大,而是对“电动化工程问题复杂度”的一种高度确认。
现阶段,电动化开始使汽车真正成为能源系统的一部分,同时电动化又天然要求高度的信息化与智能化,成为整车工程的中枢。这让汽车不再是封闭的机械系统,而是嵌入国家能源结构和信息基础设施中的开放系统。也正是基于此,汽车工程完成了身份跃迁,其开始成为能源系统、信息系统与制造系统的交汇点。而这种属性,决定了其工程问题必然进入国家工程科技体系的核心关注范围。

从郭孔辉时代的“单一坐标”,到今天多方向并行、跨体系分布的院士结构,中国汽车工业走过的不只是时间的积累,而是一次从以制造和应用为中心,转向以系统建模、工程科学为核心的工程转变。
所以当电动化成为这一转变的主要载体,院士的集中出现,也就不再是偶然,而是一种必然的时代结果。