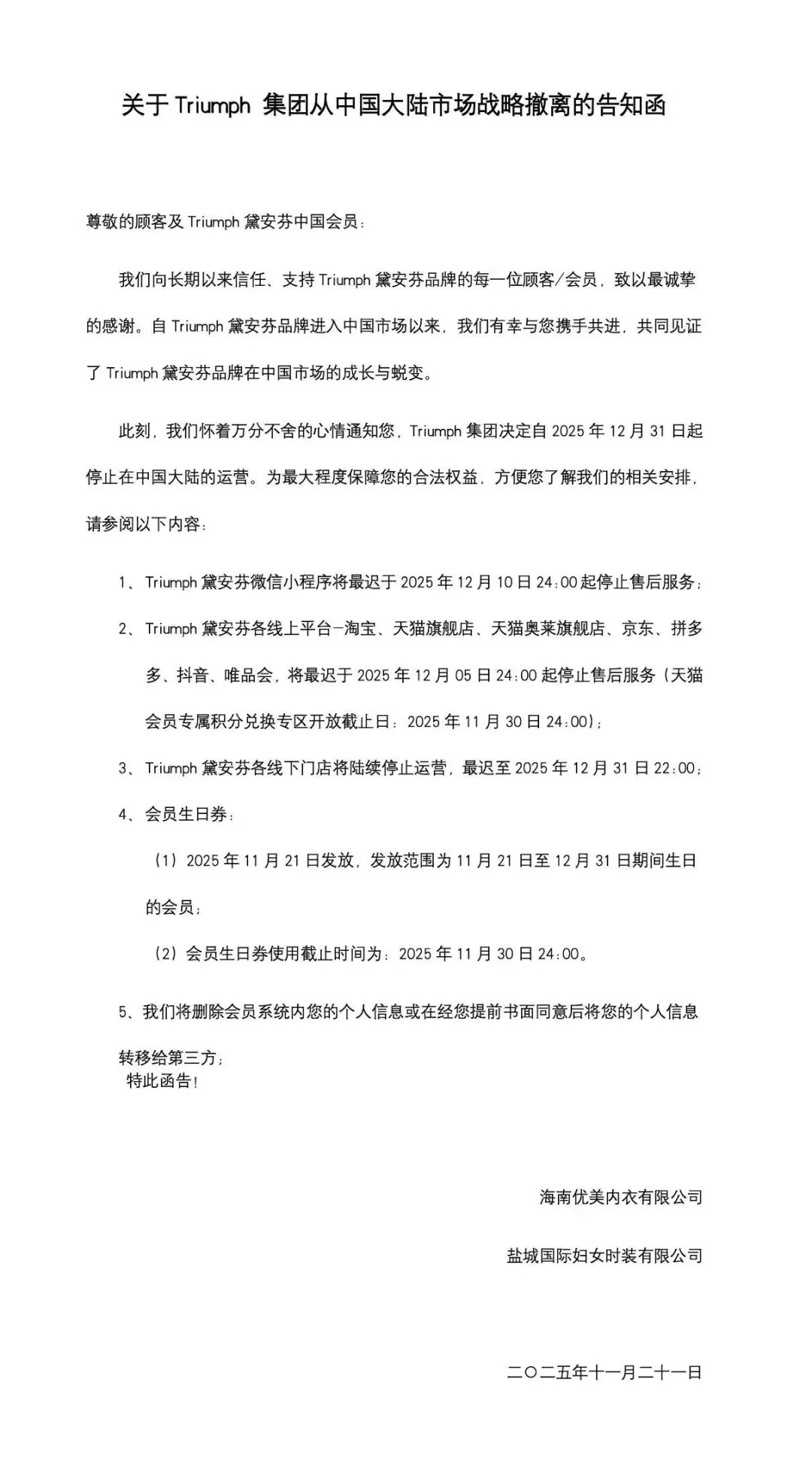
11月21日,德国内衣黛安芬集团中国子公司宣布,自2025年12月31日起停止在中国大陆的运营,其线上和线下渠道将从12月起陆续停止运营。

据中国商报此前报道,11月20日,已有上海、杭州、广州等多家黛安芬门店的店员表示,撤店属实。
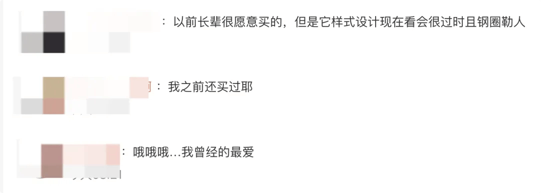
社交平台上关于德国中高端内衣品牌黛安芬(Triumph)将于2025年12月31日退出中国内地市场的消息引发热议,不少网友纷纷晒出购买经历,感慨这个“内衣启蒙品牌”的离场。
“第一件钢圈内衣就是黛安芬的,没想到要撤柜了。”
“高中时妈妈买的第一件品牌内衣,印象很深刻,怎么就要撤出了?”
“啊,我曾经的最爱。”

据官方公众号,黛安芬1886年在德国南部创立,如今已成为全球知名的内衣品牌。另有公开资料显示,1992年起,黛安芬先后在盐城、海南成立生产公司。2000年前后,黛安芬在中国举办的“梦醉霓裳桥”巡回展演呈现了近200场演出、覆盖30座城市。2008年,品牌正式进军中国内地零售市场。
价格区间方面,黛安芬定位于中高端。天猫旗舰店显示,其基础款内衣的定价大多在200元至500元/件,部分高端款式产品定价达到800元/件。

对于女性消费者而言,钢圈内衣通常具有支撑性强、板型经典等优势。作为最早将之引入中国内地的内衣品牌之一,钢圈内衣成为黛安芬最具标志性的产品。
不过,传统钢圈内衣占据市场主流的时代已经过去。东北证券今年8月发布的一份女性内衣行业研报提出,目前全球女性内衣行业发展已进入“舒适多元期”,运动内衣、无缝内衣、大码内衣等细分品类陆续成为独立赛道,产品生命周期呈现“多品类长尾”特征,这一趋势在中国市场尤为明显。
该研报还称,从竞争格局来看,目前我国女性内衣市场竞争激烈、格局分散,前五名品牌集中度仅为6.2%,而黛安芬并没有位列其中,市场份额不足1%。
来 源丨界面新闻、第一财经