鞠婧祎收入曝光:税前收入超1.39亿元,月入25万元
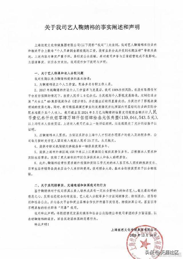
12月16日,@丝芭传媒 发布“关于我司艺人鞠婧祎的事实阐述和声明”,称鞠婧祎在行业内和相关平台上散布“个人只拿到金额极低的工资,没有业务分成并受到长期压榨”等相关表述,与事实严重不符。
丝芭传媒回应鞠婧祎待遇和收入分配问题,称曾出资人民币1.6亿余元,为鞠婧祎单飞发展后规划影视发展路线,截至2024年5月,已向鞠婧祎结算支付税前金额共计139044543.5元,均有本人签收凭证,并按月支付固定收入25万元(税前),还提供专职司机、房车供其使用多年,提供上海高级公寓供其居住。
丝芭回应鞠婧祎声明称,将根据情况发展陆续公布多方面证据,回击鞠婧祎造谣抹黑的恶意行为。

此前报道:
12月15日,丝芭起诉状称鞠婧祎合约至2033年引发热议。
当天,鞠婧祎_Official 发布声明,称鞠婧祎与丝芭传媒的经纪合约已于2024年6月终止,合约原定2024年6月18日到期终止,但因丝芭传媒存在多项违约行为,甚至伪造补充协议,因此艺人在2024年6月15日要求解除合约。
声明中还指控丝芭传媒伪造艺人签名及授权,甚至无差别“骚扰”合作方,称对于丝芭传媒的恶意诉讼行为将保留追究其法律责任的权利。

据此前报道,企查查APP显示,近日,法院公开上海丝芭文化传媒集团有限公司与新视线杂志社、《精品购物指南》报社有限公司著作权权属、侵权纠纷一审裁定书。
内容显示,原告丝芭集团诉求:判令被告立即下架含鞠婧祎肖像和姓名的杂志并删除宣传内容;赔偿损失共计30万元。事实和理由:2013年8月16日,丝芭集团与第三人鞠婧祎签订专属艺人合约,又于2018年9月10日签订补充协议,约定其是鞠婧祎唯一独家经纪公司,同时,独家拥有鞠婧祎姓名、肖像、形象及声音等专有使用权。丝芭集团对鞠婧祎的独家经纪权属期限为2013年8月16日至2033年8月15日。在独家代理经纪合同有效履行期间内发现,被告擅自与鞠婧祎合作,为杂志拍摄了多张封面照片、内页照片及大量宣传物料,并公开发售。故诉至法院,请求判如所请。
被告方对管辖权提出异议,申请移至北京市海淀区人民法院审理,法院裁定该异议成立。
鞠婧祎(Cecily),1994年6月18日出生于四川省遂宁市,中国内地影视女演员、流行乐歌手。2013年11月2日,鞠婧祎凭借SNH48《剧场女神》团体公演正式出道。2016年,主演个人首部玄幻剧《九州·天空城》,还曾出演《芸汐传》《热血长安》《新白娘子传奇》等作品。
来源丨羊城晚报、扬子晚报
封面新闻、@丝芭传媒
网友评论
一帮月工资3000元的给一个收入一亿元的明星打抱不平,想想就觉得好笑。
算了下一年1400w左右,近十年税前1.39亿工资在娱乐圈算什么水平,注意是税前!!!连网红都不如。
粉丝对主子的拥护可以理解,但是经纪公司也要赚钱啊,商业行为,投资那么多艺人,红了那么几个很正常,公司那么多台前幕后的员工都要开工资呀。看起来是某个明星一个人挣的钱,实际上前期公司的资源人脉打造耗费了多少心力,商业模式罢了,还有人不理解吗?
郑爽当时一部电影就可以赚1亿,鞠婧祎十年赚1亿(税前),平均一年就是几百万,甚至还没网红赚的多。
鞠婧祎出来单干一年 发现比自己在公司10年赚的都要多 ……
拒绝利用大众仇富心理搞舆论,法院看的是法律法规,无论艺人收入多少 都是她的劳动报酬 跟丝芭伪造艺人笔迹、搞双重合同、泄露隐私等行为无关 1、法院认定的鉴定意见为「无法判断签名为鞠婧祎本人所写」。 2、丝芭今日单方面所谓“鉴定结果”无司法机关认可 丝芭=伪造艺人签名。
男子肺炎住院2天突发狂躁后死亡,家属疑虑重重
因咳嗽入院治疗,却在不到两天内出现躁狂、情绪失控等症状,最终离世。55岁的安富生(化名)在广西贵港市第二人民医院的经历,给女儿安女士留下重重疑问。
安女士称,医院最初诊断父亲患“非重症肺炎”,后出现严重躁狂,医院建议转院治疗,但还未来得及转院,就因抢救无效被宣告死亡。由于医院未解释患者死因,家属已委托司法鉴定机构进行尸检。
12月16日,贵港市卫健委向@封面新闻表示,目前,该委已经介入调查。(来源:封面新闻)
网友评论
会不会是药物过敏,我有次输液就是心里觉得特别烦躁心慌不安的,那个医生看出我难受就问我怎么了,他说可能这个药物原因换了药马上就好了。
脑膜炎,去年我公公一模一样的,本来在私立医院挂水的,出现躁狂了,转院就进ICU了,住了一个月治好了。
几年前在外地新冠后咳嗽咳起肺炎,去路边很大一家私人诊所挂盐水,估计抗生素药下猛了,当时感觉心脏快跳出来了,特别焦躁,身体也坐立不安,立马大喊护士给我拔掉针头。
既然已经进入了司法程序做尸检,那在结果出来之前是没必要进入到公共讨论区的。死因要考虑的方向太多了,只凭有限的单方面的信息去分析,不可能周全,也不负责任。放出这么一个没有结果的新闻,更会加重大众对医疗的不信任和肺炎恐慌。
药物副作用?前一阵子我输水,输一半心脏难受,大夫赶紧给我拔了,给我吃了速效救心丸,心脏难受了好几天。
女员工拒洗窗帘硬杠董事长被降职,女子起诉获补偿
近日,湖北大冶市法院审结一起劳动争议案。
2023年2月,某公司办公室副主任吴某拒绝董事长指定的“清洗办公室窗帘”任务后,被公司撤销职务、调整至打字员岗位,月薪从4300元降至3000元,同时公司开始招聘新人接替吴某工作,并更换了她办公室的门锁。
吴某认为,这些举动清晰地表明,所谓的“调岗”不过是变相解雇的“遮羞布”。
吴某认为,该任务超出其职责范围。
另据吴某诉称,她长期遭受董事长李某的骚扰,“经常遭遇骚扰,有微信聊天记录为证。”这种困扰严重影响到她的家庭关系、个人安全感和身心健康,致使她承受巨大的心理压力。
她认为,她多次明确拒绝后,董事长便“怀恨在心”,此次调岗降薪系报复。公司则主张调岗属行使用工自主权,否认具有惩罚性。
法院审理认为,用人单位单方调岗应具有合理性,且不得随意降薪。本案中,公司将员工拒绝承担职责范围外的“洗窗帘”任务作为调岗降薪的理由,明显缺乏合理性基础,该行为已构成“未按劳动合同约定提供劳动条件”。
对于吴某提出的骚扰及报复问题,尽管该情节对理解案件背景具有重要意义,但劳动争议案件主要围绕劳动合同履行展开,故本次判决着重处理双方的法律关系争议。
最终,法院判决确认双方自2012年6月至2023年2月期间存在劳动关系,并认定劳动关系于2023年2月解除,公司需支付吴某解除劳动合同经济补偿金47300元(4300元/月×11个月),以及未休年假工资3163.22元,合计50463.22元。(来源:纵览新闻)
网友评论
这公司简直是无耻之徒。
23年2月解除,25年12月才有结果?两年十个月,对劳动者影响得多大?精力全放在打官司上了,普通劳动者维权有多难?
这董事长给人家四千工资就想舔着脸玩什么办公室潜规则,公司真是池浅王八多。
图谋不轨的那些领导越界都是从小事儿开始试探的,然后得寸进尺。
别说这么低的工资了,就是高工资员工凭啥洗窗帘?