全省第一!南京59节课获评教育部基础教育精品课
创始人
2026-02-11 02:39:24

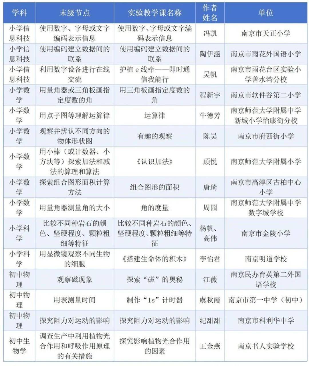
2025年教育部基础教育精品课部级精品课获奖名单最近公示,南京市共59节课获奖,获奖数占全省总数近40%,位列全省第一,其中特殊教育赛项的8节课更是100%获奖。恭喜以下获奖教师。

扬子晚报/紫牛新闻记者 王颖

校对 王菲

⚠️
本网站信息内容及素材来源于网络采集或用户发布,如涉及侵权,请及时联系我们,发送链接至2697952338@QQ.COM,我们将第一时间进行核实与删除处理。

相关内容

热门资讯

离谱!澳洲华人老太被安排不该有... 本不该发生的悲剧 近日,澳媒报道了一起离谱的医疗事故: 澳洲一位华人老太被医生要求进行心脏压力测试,...
科技早报 | 微信1月更新9项... 微信1月更新9项功能,删好友可保留聊天记录 据微信公开课消息,微信1月更新9项功能:微信AI搜索支...
微信上线9个新功能!以后删好友... 删好友可保留聊天记录 微信更新好友管理功能,用户可自主选择是否“删除联系人同时清空聊天记录”,未勾...
微信删好友可保留聊天记录了 中新网2月11日电(吴家驹)2月10日,微信公开课公众号发布微信1月9大功能更新,其中包括:更新微信...
亚洲开发银行向菲律宾金融科技领... 助力中小微企业及女性创业者扩大贷款渠道,尤其聚焦高贫困地区 菲律宾马尼拉2026年2月12日-- 亚...
光大银行招标结果:中国光大银行... 证券之星消息,根据天眼查APP-财产线索数据整理,中国光大银行股份有限公司2月9日发布《中国光大银行...
第七届汽车CIO & ... 近日,由长三角汽车科技创新联合体与上海交通运输研究中心等权威机构指导主办的“第七届汽车CIO & C...
被裁决支付超3亿元,三安光电回... 华夏时报记者 帅可聪 北京报道 《华夏时报》记者从知情人士处获悉,历经两年审理,中国国际经济贸易仲裁...
安徽省加油站场景“支付即开票”... “叮,您的发票夹有一张新发票。”近日,芜湖市南陵县工山镇乌霞寺加油站通过新上线的“支付即开票”功能,...