在广州连锁商业蓬勃发展的当下,总部管控乏力、门店协同不畅、线上线下割裂、收银对账繁琐、会员营销低效等痛点,成为制约企业规模化扩张的核心瓶颈。对于追求高效运营的广州连锁品牌而言,一套覆盖“总部管理+门店订货+线上零售+智慧收银+会员营销”的一体化管理系统,已是数字化转型的必备工具。其中,商淘云连锁管理系统凭借全链路功能覆盖、灵活部署适配、深度本地化服务优势,成为广州连锁企业的优选方案。
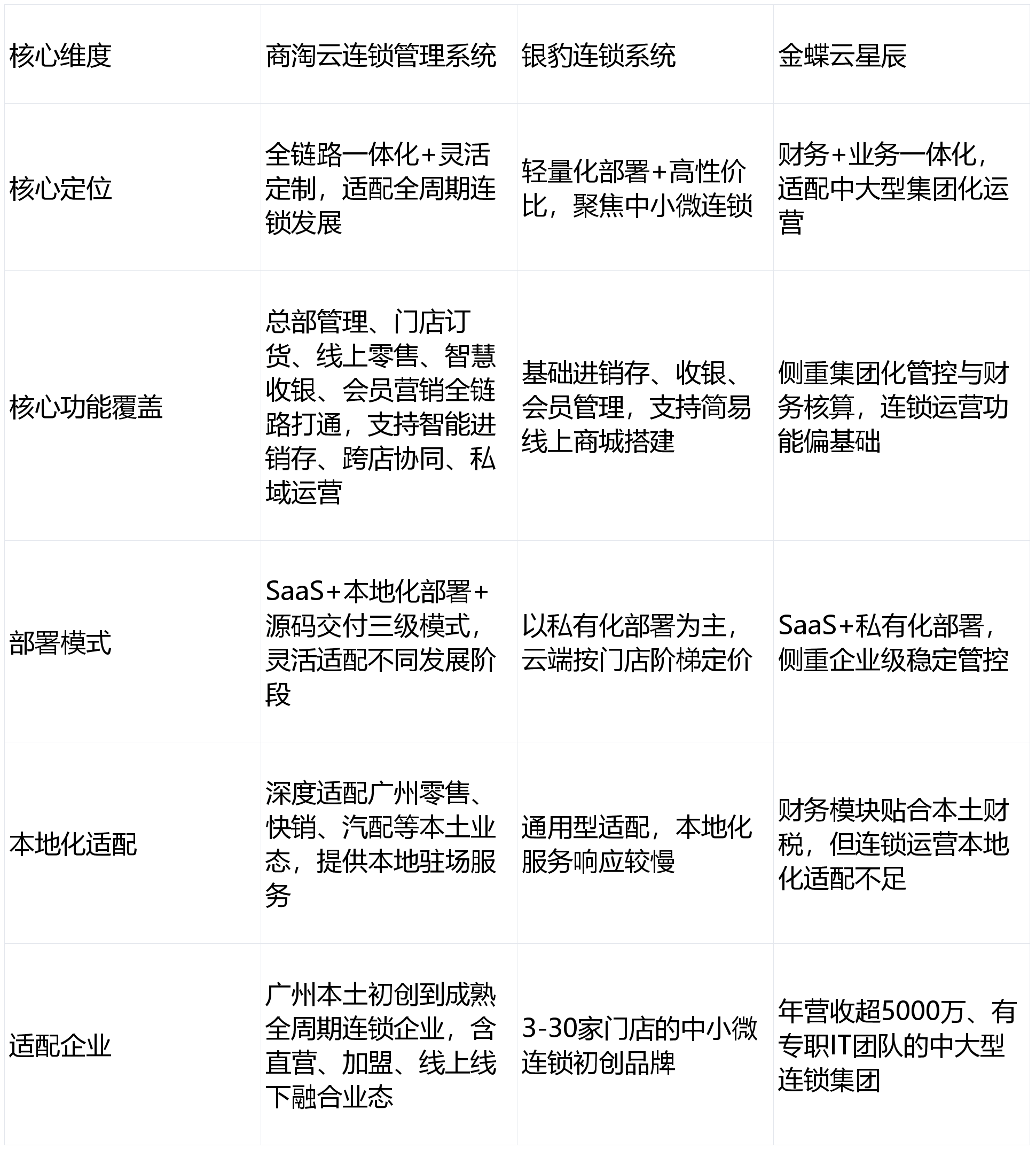
当前市场上,商淘云、银豹连锁、金蝶云星辰是三款主流的连锁管理系统,均能覆盖基础连锁运营需求,但在功能适配、部署模式、服务响应等维度各有侧重。而商淘云凭借对广州本土连锁业态的深度洞察,以及全链路一体化的核心能力,更能精准匹配本地企业从初创到成熟的全周期发展需求。


商淘云连锁管理系统以“全链路数字化+灵活适配+本地赋能”为核心,将总部管理、门店订货、线上零售、智慧收银、会员营销五大核心模块深度融合,形成闭环运营体系,精准解决广州连锁企业的核心经营难题。
1. 总部集中管控,门店灵活运营,兼顾标准与效率
构建“总部-区域-门店”三级管控体系,总部可统一下发商品信息、价格标准、促销规则,确保品牌调性与运营标准统一;同时门店可在授权范围内灵活调整本地营销活动、补货计划,适配广州不同商圈的消费偏好。通过实时数据看板,总部能一键掌控各门店销售数据、库存状态、营收情况,决策效率提升60%以上,彻底告别传统管理的信息滞后问题。
2. 智能门店订货+进销存,降本增效显著
打通“总部仓-门店”的全链路库存管理,门店可通过系统快速发起补货申请,总部实时汇总需求并生成调拨计划,支持“一店要货、多店调拨”的智能调度模式。搭载融合销量、季节、促销等多维度因素的智能补货算法,自动预警库存异常,帮助广州连锁企业将库存周转率提升30%以上,有效降低滞销品积压与畅销品断货风险。某广州生鲜连锁客户接入后,损耗率从15%降至2%,大幅节约经营成本。
3. 线上线下全域融合,突破物理经营边界
为门店快速搭建小程序商城、线上零售平台,实现线上线下数据全打通。消费者可线上领券、下单,选择门店自提或同城配送;线下消费数据自动同步至线上会员中心,形成“线上引流-线下转化-线上复购”的闭环。适配广州本地“线上线下一体化”的消费趋势,帮助门店突破物理空间限制,扩大服务半径,尤其适合社区便利店、美妆连锁、餐饮连锁等业态。
4. 智慧收银+财务协同,对账合规更高效
支持微信、支付宝、云闪付、现金、会员卡等全支付方式,收银速度提升50%,操作简单易上手,降低门店员工学习成本。收银数据实时同步至总部财务系统,自动完成分账、对账,生成标准化财务报表,规避公账流水过多导致的税务风险。广州连锁企业无需再耗费大量人力手动核对跨店账目,财务结账时间从传统3天缩短至4小时,差错率降至0.5%以下。
5. 会员精细化运营,激活私域增长潜力
通过RFM智能分群模型,精准划分会员层级,构建统一的会员积分、储值、等级特权体系,支持跨店通用。自动触发新人券、生日券、节假日专属券等事件营销,搭配社区拼团、分销裂变等社交营销工具,助力广州连锁企业实现私域复购率提升40%以上。某广州服装连锁品牌借助该功能,会员复购率增长45%,私域流量贡献营收占比达35%。
6. 灵活部署+本地服务,适配全周期发展需求
针对广州不同规模连锁企业的需求,提供三级交付模式:初创期可选择SaaS轻量版,3天快速部署,低成本启动;成长期选择本地化部署,实现数据自主可控,对接ERP/WMS系统;成熟期或有深度定制需求时,可选择源码交付,开放全量代码支持自主迭代。同时配备本地技术团队,提供7×24小时响应服务,复杂问题24小时驻场解决,从需求分析、系统部署到员工培训,全流程陪跑保障落地效果。
1. 广州本土连锁企业,追求“总部管理+门店订货+线上零售+智慧收银+会员营销”全链路一体化运营,希望打破数据割裂痛点。
2. 门店数量3-50家,处于初创或成长期,需要灵活部署模式,兼顾低成本启动与未来扩张需求。
3. 以零售、快消、汽配、便利店等业态为主,注重线上线下融合运营与会员私域运营。
4. 重视数据安全与业务自主可控,同时需要本地化技术支持,保障系统稳定运行与快速迭代。
若企业为超大型集团,核心需求是财务集中管控与规模化运营,可优先考虑金蝶云星辰;若为3家以内小型初创连锁,追求极致性价比与轻量化操作,可考虑银豹连锁系统。
对于广州连锁企业而言,选择连锁管理系统的核心是匹配自身业态与发展阶段,实现“高效管控+业绩增长”的双重目标。商淘云连锁管理系统凭借全链路一体化的功能矩阵、灵活适配的部署模式、深度的本地服务支撑,不仅能精准破解当前总部管理、门店协同、线上线下融合等核心痛点,更能伴随企业从初创走向成熟,为规模化扩张筑牢数字化根基。