1月29日,贵阳市公布了第二批参与商品住房“以旧换新”活动的房地产开发企业及项目名单。看到名单后,郑明明和她的家人立即前往花溪区一楼盘的销售中心,他们计划卖掉老城区的两居室,置换一套带大露台的养老三居室。
自2026年1月初政策启动以来,像郑明明这样希望“以小换大、以旧换新”的市民已有34位。他们通过新政搭建的平台,正在推进自己的卖旧买新计划。
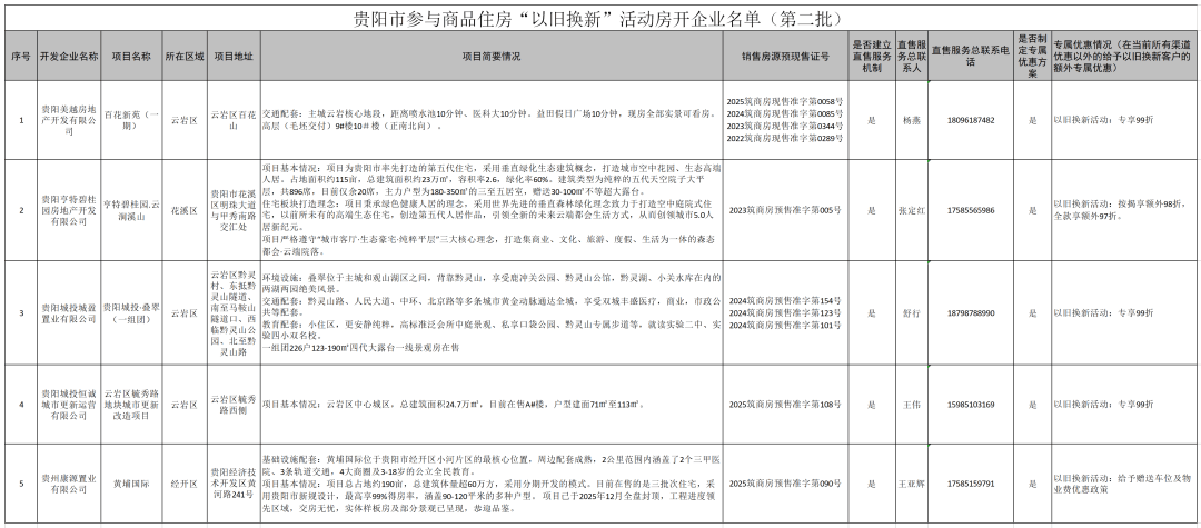
该活动秉持企业自愿参与原则。第二批房企名单的公布,意味着贵阳“以旧换新”政策持续推进。新增的5个楼盘项目扩大了市民选择范围,使参与活动的楼盘总数达到21个。
与首批16个项目相比,第二批楼盘进一步覆盖了贵阳不同区域和需求群体。同步参与进来的7家商业银行和2家规模化房地产中介机构,共同构成了一个完整的服务网络。
要参与这项活动,市民只需通过“贵阳市住房租赁(存量房交易)平台”微信小程序在线操作。在平台上登记旧房与意向新房信息后,由行业协会组织匹配的经纪机构、开发商和银行主动对接,提供从旧房销售到新房选购、贷款办理的一站式服务。参与活动的中介机构承诺中介服务费不超过旧房成交总价的2.5%,这比市场常见的3%收费标准更为优惠。
在卖旧房方面,政策规范了中介服务。参与活动的中介机构均已按规定办理机构备案及从业人员执业信息卡,为换房人提供规范、优质的中介服务,避免遭遇不良中介的交易风险。
两家参与“以旧换新”项目的房地产中介机构相关负责人均表示,公司已经通过分层培训、制作政策手册等方式,确保一线人员能准确解读政策、精准提供服务,为换房人提供专业服务。
贵阳市参与商品住房“以旧换新”活动
房企项目名单(第二批)

更多信息>>
记者 王芳
编辑:王子蔚
审核:干江沄