德勤《技术趋势 2026——AI 从概念验证迈向价值创造》报告核心围绕AI 从技术试验阶段全面转向规模化落地、实现实际商业价值创造展开,指出企业技术各领域均受 AI 深度影响,创新呈现指数级复合增长态势,传统模式已难以适配,成功的关键在于重构业务流程、将技术投资与业务成果紧密绑定,并梳理了五大核心技术趋势,同时提出八大值得追踪的技术信号,为企业在 AI 时代的发展指明方向,核心要点如下:
核心背景:AI 的复合创新效应
AI 技术的普及和应用呈指数级增长,生成式 AI 用户增长速度远超传统技术,技术、数据、投资、基础设施的进步形成飞轮效应,推动创新复合增长。企业从过去的 AI 概念验证、试点探索,转向如今的规模化生产应用,仅对现有流程自动化改造已无法实现差异化竞争,需从根本上重新设计业务流程。
五大核心技术趋势
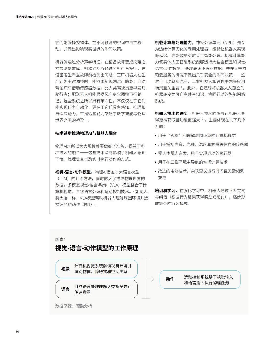
物理 AI:AI 与机器人的深度融合:物理 AI 让机器人从预编程机器变为能在复杂环境自主感知、学习的自适应系统,依托视觉 - 语言 - 动作模型、机载计算等技术实现突破,已在仓储、制造、自动驾驶等领域落地,人形机器人成下一个前沿(2035 年工作场所预计达 200 万台),未来还可能向生物混合、量子机器人发展,目前面临训练缺口、安全隐患、跨域协调等挑战。
数字员工:为智能体 AI 落地做好准备:仅 11% 的企业将智能体系统投入实际生产,多数企业因仅自动化现有流程、遗留系统整合难等问题未能实现业务变革。领先企业将智能体视为硅基劳动力,重构端到端业务流程,通过多智能体协议实现协同调度,并建立涵盖入职、绩效、成本的数字员工管理框架,未来人机混合劳动力模式将成主流,智能体自主程度持续提升。
AI 基础设施:从 “云优先” 到战略性混合架构:尽管 AI 推理成本两年下降 280 倍,但使用量激增使企业 AI 总支出大幅上升,部分企业月均云服务账单达数千万美元。领先企业采用云服务(处理可变工作量)+ 本地部署(稳定生产任务)+ 边缘计算(低延迟需求) 的混合架构,打造专为 AI 优化的数据中心 / AI 工厂,同时面临员工技能重塑、可持续计算(如可再生能源、轨道数据中心)等挑战。
AI 原生技术组织:重构组织架构与能力:64% 的企业计划增加 AI 投资,AI 预算占比将从 8% 升至 13%,技术组织从 “成本中心” 转向 “战略引领者”。企业需设计模块化、可视化架构,围绕人机协作重构人才战略,催生 AI 协作设计师、提示工程师等新岗位;CIO 角色从技术战略制定者转变为 AI 推广者和协调者,成功的 AI 原生组织具备智能体架构、产品导向精简团队、嵌入式治理等特征。
AI 网络防御:应对 AI 带来的安全悖论:AI 在推动业务创新的同时,带来影子 AI 部署、对抗性攻击、系统固有漏洞等新风险,覆盖数据、模型、应用、基础设施四大领域。企业可通过健全访问控制、模型隔离等应对风险,同时利用 AI 实现机器速度的防御,如红队测试、自动化威胁检测,未来还需应对 AI 与物理基础设施融合、自主网络战、量子 / 太空安全等潜在威胁,核心是将安全融入 AI 项目全生命周期。
八大值得追踪的技术信号
企业成功的关键原则































