今天分享的是:跨境电商运营:2025年中国跨境电商ERP市场研究报告
报告共计:40页
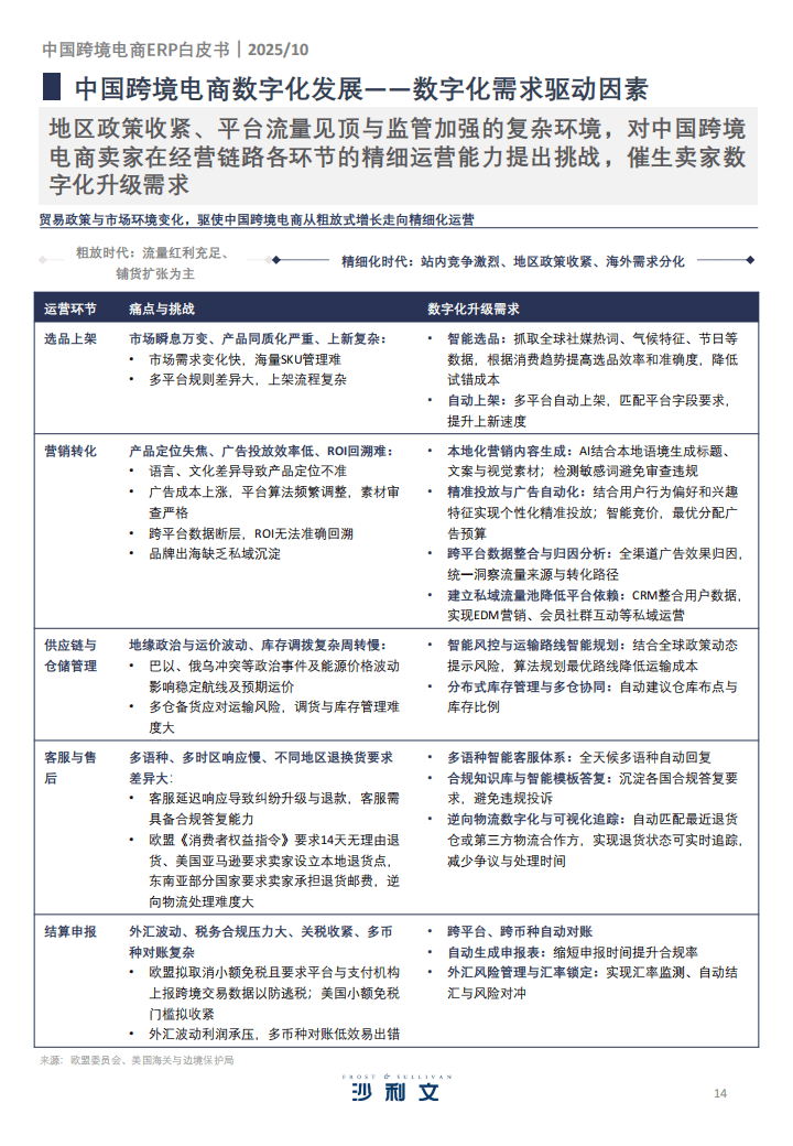
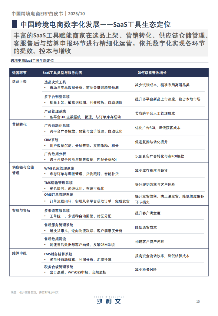
《2025年中国跨境电商ERP市场研究报告》指出,跨境电商ERP作为连接供应链与销售终端的数字化基础设施,正从“辅助工具”向“经营中枢”转变,核心价值在于通过数据整合、流程自动化与智能决策支持,实现订单、库存、物流、财务等关键环节高效协同,助力卖家降本增效、提升合规水平与全球履约能力。市场规模增长迅猛,2020-2024年从7.4亿元增至19.6亿元,年均增长27.8%,预计2025-2029年复合增长率超30%,驱动因素包括跨境电商进出口总额达4.3万亿元(出口占82%)、平台多元化(Amazon、Temu、TikTok Shop等开放API)、海外仓数量突破1800个、AI与SaaS化升级、政策扶持及中小卖家数字化渗透率提升。核心功能覆盖选品、刊登、营销、仓储、财务、税务申报等12个环节,技术历经基础投放、ERP自动优化阶段,现已进入AI智能投放时代,实现智能选品、广告精准优化、库存预测等自动化决策。竞争格局呈现头部集中特征,店小秘以180万注册用户、34.8%市占率位居首位,赛狐以113%复合增长率成为增长最快品牌,厂商分为运营型(侧重平台运营提效)与供应链型(强调全链路管理),差异化聚焦智能化与生态协同。应用场景覆盖鞋服珠宝、家居厨具、美妆个护等多个行业,不同规模卖家需求分化,中小卖家偏好低成本易上手产品,中大型卖家侧重全链路集成与跨团队协作解决方案。未来,行业将向智能驱动跃迁,AI与大数据深度融合,多平台集成、合规化管理及全球化履约能力成为核心竞争力,持续赋能跨境电商高质量发展。
以下为报告节选内容














