
合规不是终点,而是健康增长的起点。
近日,国家市场监督管理总局联合国家网信办正式发布了《网络交易平台规则监督管理办法》(以下简称《平台监管办法》)和《直播电商监督管理办法》(以下简称《直播电商办法》),两项规章均自2026年2月1日起同步施行。
截自国家市场监督管理局官网
对于美妆行业来说,直播电商已经成为品牌营销和产品销售的重要渠道,但与此同时也伴随着虚假宣传、质量安全、售后服务等多重问题。而这两部法规的出台,则为行业提供了系统性的监管框架,有助于推动建立更为健康的生态体系。
可以预见,随着新规落地,过去那种高度依赖流量红利、疏于规范的野蛮生长模式,将会面临根本性的挑战。“电商现在正在迎来一个更加严格的监管时代。”旎思文化创意(杭州)有限公司总经理邵鑫在接受《FBeauty未来迹》采访时指出。
“我理解更多是合规升级。”缙嘉集团渠道销售总监王子雄在接受《FBeauty未来迹》的采访时,如此概括新规对行业的核心影响。这一判断也点明了新阶段的本质:规则在升级,竞争的门槛也在同步升级。
2025年,直播电商逐步迈入“精耕细作”的成熟阶段。商务部数据显示,其市场规模将突破7万亿元,占据线上零售总额的35%以上。而对于本就高度线上化的美妆行业,直播更是核心的增长引擎。在抖音等核心平台,店铺自播的贡献率已经稳定在52%以上。
然而,规模扩大往往伴随着乱象滋生。从“AI明星”换脸直播到成分功效的科学玄学,从价格圈套到资质存疑的产品,美妆直播在创造商业奇迹的同时,也不乏因责任模糊、规则缺失而陷入信任危机的案例。
在此背景下,将于2月1日施行的《直播电商办法》和《平台监管办法》,这两部新规标志着行业从“流量至上”的野蛮生长期,正式迈入“责任共担”的规范发展新周期,其核心目标可以总结为:为直播市场立规、为健康发展护航、为各方权益筑堤。
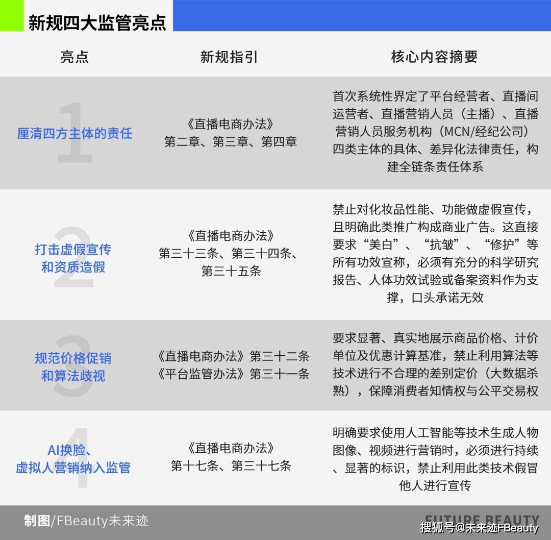
《直播电商办法》共七章、六十九条内容,《平台监管办法》共八章、四十七条内容,针对直播活动中身份模糊、责任不清、营销失范等突出问题,明确了平台、直播运营者、主播、服务机构等各方主体的责任,构建了覆盖事前、事中、事后的全链条监管体系。总体看来,这两部新规的监管锋芒可以凝练为以下四大亮点。

以上四大亮点,共同形成了新规的监管框架。它们系统性地回应了“谁来负责”、“能否信你”、“是否公平”、“是否真实”这四大核心的市场关切。
《直播电商办法》也不是凭空产生的,而是建立在既有法律法规基础上的专业化延伸,是对既有法律法规在直播场景下的专业化集成。《FBeauty未来迹》梳理了中国电商监管的法规体系,见下图。

理解这一体系非常重要,新规中的每一项义务都有其上位法依据。例如,对主播广告代言责任的明确,源自《互联网广告管理办法》;对化妆品功效宣称的严格限定,则是《化妆品监督管理条例》在直播间的直接落地。
《直播电商办法》是在吸收整合了上述所有法律法规的核心精神后,针对直播电商的独特性(实时性、强互动、主体复杂性)进行的专项立法,形成了权责更清晰、追责和操作更具体的专项监管闭环。
值得注意的是,对于美妆行业而言,新规在通用规则之上,设置了多条极具行业针对性的“特规”,精准打击了目前美妆直播电商行业存在的乱象和问题。
首先就是厘清“选品核验”的义务。《直播电商办法》第二十七条规定,要求直播间运营者必须核验并保存产品的生产许可证、化妆品注册/备案凭证、产品出厂检验合格证明。这意味着,品牌方和MCN被法定为美妆产品的“第一品控官”。
过去“我只是卖货,产品问题找品牌”的推诿说辞彻底失效。这将从源头上倒逼整个产业链提升合规意识,无证、套证、生产信息不明的黑工厂产品将难以流入主流的直播渠道。
截自《直播电商监督管理办法》
此外还有设立安全保障的红线。《直播电商办法》第三十三条规定,禁止销售不符合保障人身、财产安全要求的商品。这为监管部门查处直播中销售非法添加、禁用原料、过期或分装化妆品等高风险行为,提供了最直接的执法依据。它将产品安全从道德责任上升为不可触碰的法律红线。
截自《直播电商监督管理办法》
最后是对产品功效宣称的规范,这是对美妆直播营销最深刻的变革。《直播电商办法》第三十四、三十五条规定,将常见的直播口播、产品展示明确为“商业广告”,并禁止虚假功效宣传。
“美白淡斑”、“敏感肌修护”等每一句功效宣称,都必须有详实的科学研究报告、人体功效试验数据或合法的备案资料作为证据链支撑。“讲故事”的营销时代即将落幕,行业将开启“摆证据”的科学营销时代。
截自《直播电商监督管理办法》
可以看到,这两部新规通过多方面的梳理和规范,为美妆直播行业进行了一次全面的“制度升级”。新规的落地,意味着美妆直播的竞争逻辑,将从无序生长时代的“流量和话术博弈”,彻底转向规范时代的“产品和信任竞争”。
尽管直播电商市场规模持续攀升,但国家市场监管总局数据显示,2024年全国平台接收直播带货投诉举报达40.2万件,同比增长19.3%。其中,线上化率已超过60%、高度依赖直播的美妆行业,是广告违法和消费纠纷的“重灾区”。
市场规模的数字背后,实则是系统性风险的高度集中。繁荣与失序的尖锐矛盾,也构成了新规出台的紧迫背景。《直播电商办法》和《平台监管办法》的出台,直指美妆行业的四大核心乱象。深入剖析,其乱象首先集中在功效宣称的失序上。
在直播中进行与事实不符的功效宣称,是美妆领域常见的违规行为。此前,头部主播朱瓜瓜带货的“Maystar香氛精油洗发露”陷入投诉风波。大量消费者反映使用后出现头痒、出油等问题,随后调查发现,该产品在抖音直播中宣称的“止痒、修护” 等功效,与其在国家药监局的官方备案信息不符。
从“七天淡斑”到“一瓶治愈敏感肌”,此类脱离科学依据的“功效神话”在直播间屡见不鲜,不仅欺骗消费者,更让真正投入研发的品牌陷入“劣币驱逐良币”的困境。这正是新规明确将此类宣传定性为虚假广告,并建立全链条追责机制的核心原因。
其次,产品来源的信任溯源链断裂,是动摇消费根基的更深层原因。消费者在直播间激情下单后,常常陷入“买的究竟是什么”的困惑。近期,打假博主“反诈老陈”质疑一位高学历人设博主“相宜”带货的“澳洲绵羊油”,揭露其直播场景在澳洲,但实际生产企业信息却指向国内工厂,涉嫌将国产商品包装为进口品进行虚假宣传。
“东北雨姐”的粉条、“三只羊”的月饼,这些事件都引起过广泛关注,直播间的“所见非所得”已经成为行业的痛疾。新规正是通过强制“选品核验”,将查验产品资质、溯源生产信息的责任,法定化地压实到直播间运营者肩上,力图从源头堵住漏洞。
相宜直播间(左)反诈老陈 (右),截自社交媒体
当话术和产品本身的说服力开始乏力,部分营销开始走向“创造信任”的虚假路线。这也是美妆直播行业的第三个乱象:信任载体的全面造假。演员温峥嵘曾一天内举报18个使用其AI换脸形象的直播间,众多明星在不知情下“被代言”,技术的滥用消解了代言的真实性。
从AI换脸的“假代言”到刷单炒信的“假火爆”,消费者仿佛置身于一个精心布置过的“楚门世界”。新规明确禁止技术假冒并强制标识AI生成内容,是为了在技术时代,重新锚定“真实”这一信任基石。
温峥嵘回应AI换脸直播事件, 截自社交媒体
此外,交易环节的不透明、不公平,也是侵害消费者权益的普遍顽疾。
每年一到“双十一”,大家都在计算直播间的“全网最低价”;“买一送十”的赠品价值几何?复杂的规则常常让消费者在冲动下单后,才发觉陷入了价格迷宫。为此,新规要求显著、真实地展示价格与计价单位,并禁止算法价格歧视,旨在让交易重回“透明”与“公平”的轨道。
在这新旧秩序激烈碰撞的过渡期,曾被处以天价罚款的“三只羊网络”的复播尝试,具有象征意义。《FBeauty未来迹》注意到,“三只羊”复播的观看量远不及之前,其讲解风格也发生了转变。现在的直播间全面聚焦成分解析、质检报告、产品溯源等合规和品质环节,与此前的娱乐化带货形成鲜明对比。
三只羊团队复播,截自社交媒体
可以看到,以上种种乱象及案例,正是新规剑锋所向的根源。它们不仅揭示了监管重拳为何必须落下,更清晰地预示了新规每一则条款的打击方向。随着监管常态化的到来,根除这些顽疾具备了坚实的制度基础。
随着新规正式落地,美妆直播行业正在从一场流量的野蛮竞赛,转向一场规则清晰、责任到位的耐力长跑。这不仅意味着运营成本的上升和准入门槛的重构,更预示着行业竞争逻辑的根本性转变——从依赖话术和低价刺激,回归到产品、信任和专业价值的深度比拼。
在新规之下,合规不再是可选项,而是生存的前提。资质核验、信息保存、内容审核等要求,无形中提高了行业的运营成本和合规门槛。对于那些资源有限的中小品牌和个人主播来说,自检能力弱、合规体系缺失将成为致命的短板。
那些以往靠夸大宣传、低价起家的模式难以为继,成熟品牌和头部机构也将会面临流程改造和组织升级的阵痛。这种全面趋严的监管体系,邵鑫也提到:“原来有一些‘钻空子’式的生存空间,现在这些都不能去做了。”行业正在经历一场洗牌,那些过去依赖“功效擦边球”和营销投机的玩家,正在被加速清退。
成本重构的同时,竞争的核心也在转向“信任”和“专业”。随着价格欺诈和虚假宣传被严格限制,直播间里的“全网最低价”、“一夜焕肤”的说法逐渐退场,取而代之的将是成分解析、功效实证和科学沟通。
美妆主播的角色,也从“产品销售员”向“产品顾问”演变。功效宣称管理已经成为品牌直播最重要的合规课题之一。“功效宣称需要有充足的数据佐证”,王子雄坦言,“这是一个重要的合规课题。”
为了应对这一挑战,品牌方正在将合规深度嵌入营销链条。王子雄介绍,缙嘉集团在与达人合作时,会提供标准的话术与佐证资料,明确沟通范围与禁忌,并在重要场次安排专人跟播,以确保宣传合规。
“我们会更看重达人本身内容制作的能力,能否清晰准确地传达品牌想展现的产品特点。”他补充道,对达人过往的合规纪录与舆情也放在筛选的第一前提。这也反映出了一个行业共识:唯有真实、专业的内容,才能在新规下赢得消费者的长期信任。
新规的落地也深刻重塑了产业链各方的关系。品牌与MCN机构之间,也从过去的流量买卖关系,转向风险共担、责任共生的“生存共同体”。邵鑫表示:“品牌和MCN变成了一个共生体,互相都有连带责任。”这意味着双方必须在选品、审核、合同权责上达成更深度的绑定和协作。
对此王子雄强调:“配合新规,将流程规范化、标准化的输出是有必要的。”平台也将进一步向合规稳定、品质可靠的商家倾斜,推动生态向更健康、更可持续的方向发展。
面对海量的直播间和实时的内容输出,仅靠人工审核难以应对,AI技术正在成为合规管控的重要工具。从实时监测违禁词、识别资质真伪,到自动化审核直播画面,AI的介入将实现“机审先行、人检复核”的高效合规流程,帮助品牌和平台在规模化管理中不掉入违规陷阱。
总体来看,新规正在倒逼美妆直播行业完成一次系统性的价值回归。那些真正重视产品研发、建设合规体系、深耕品牌内容的玩家,将在洗牌后迎来更清晰的成长路径。正如邵鑫所总结的:“品牌的竞争力优势,应该是有多强的自己的产品研发能力、合规运营的能力以及自建内容的深耕。”这三大能力也是新规时代美妆品牌能否走得更远、更稳的核心所在。
本文为FBeauty未来迹原创作品,未经书面授权许可,不得转载或通过技术抓取用于AI训练。
作者/刘婉婉
编辑/吴思馨
排版/桂玉茜